Figure 6
From: A framework for smart construction contracts using BIM and blockchain

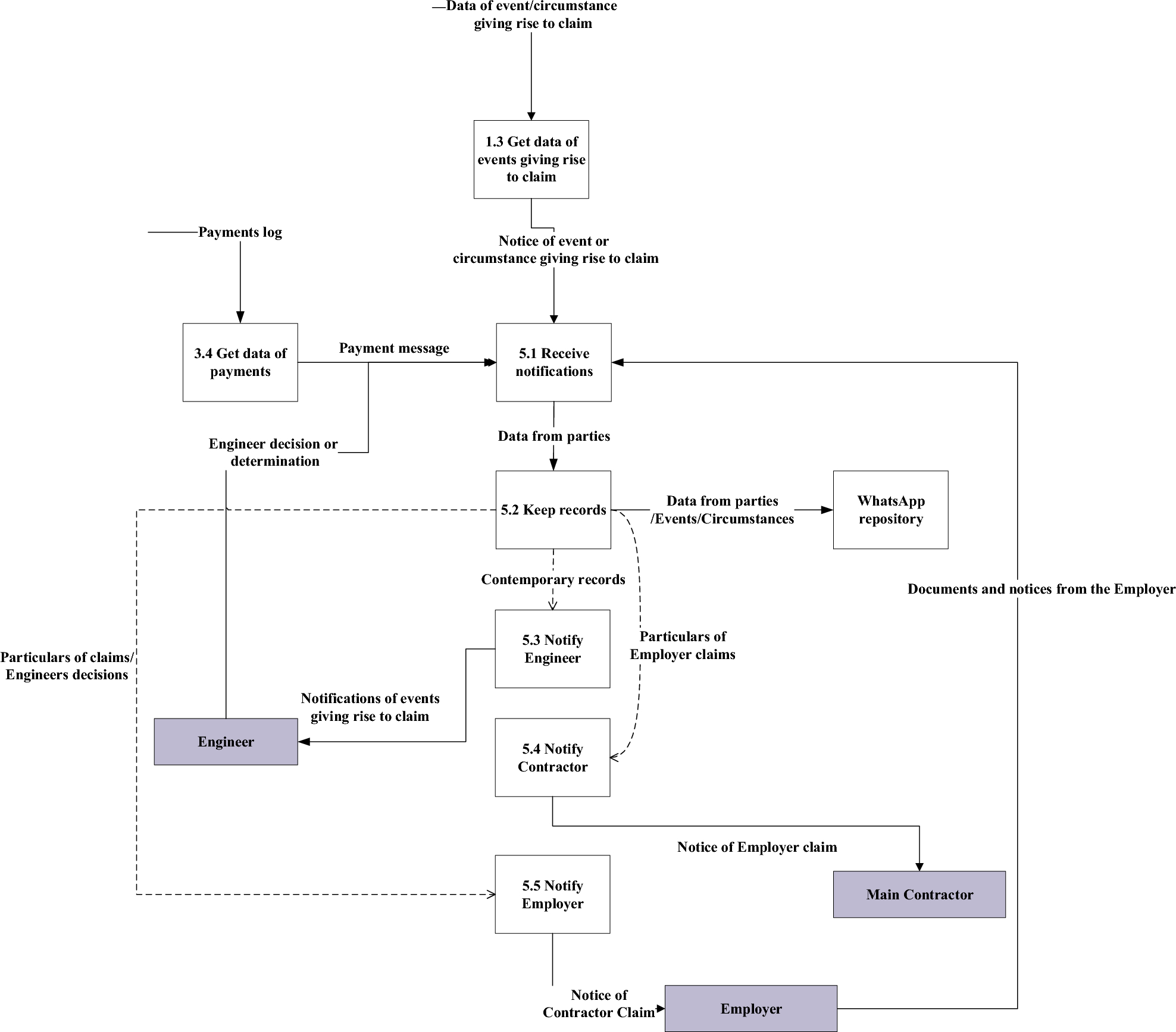
Data flow diagram for communication application.
From: A framework for smart construction contracts using BIM and blockchain

Data flow diagram for communication application.