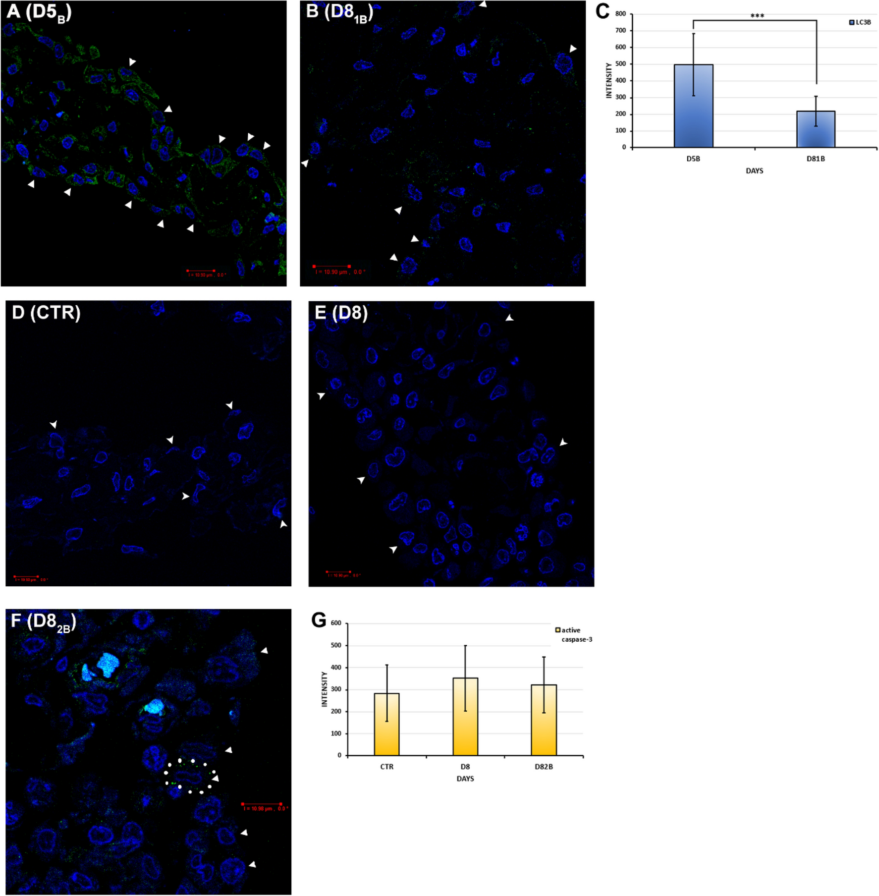
Figure 7

Effects of BafA1 treatment in healthy and inflamed mesothelial cells (IC on LC3B and active caspase-3 expressions). (A) Mesothelial cells of animals treated previously with BafA1 for 24 h showed weak and diffuse LC3B expression on day 5 of inflammation (D5B). (B) After BafA1 treatment at day 4, a barely detectable LC3B immunopositivity could be seen in the inflamed mesothelial cells on day 8 (D81B). (C) Statistical analysis of LC3B signal intensities in mesothelial cells (***p < 0.001). (D,E) Caspase-3 activity could not be detected either in control cells or in inflamed cells without BafA1 treatment (D8). (F) In the inflamed mesothelial cells, treated four times with BafA1 (D82B), only a few mesothelial cells showed active caspase-3 positivity (see the cell circled with dots). (G) Statistical analysis of active caspase-3 signal intensities in mesothelial cells. (There is no significant difference between the groups). (Arrowheads: mesothelial cells; blue: DAPI; green: (A,B) LC3B, (D–F) active caspase-3; data of the statistical analyses and cell numbers of the groups are presented in Supplementary Table S4). Bar ~ 10.80 µm.