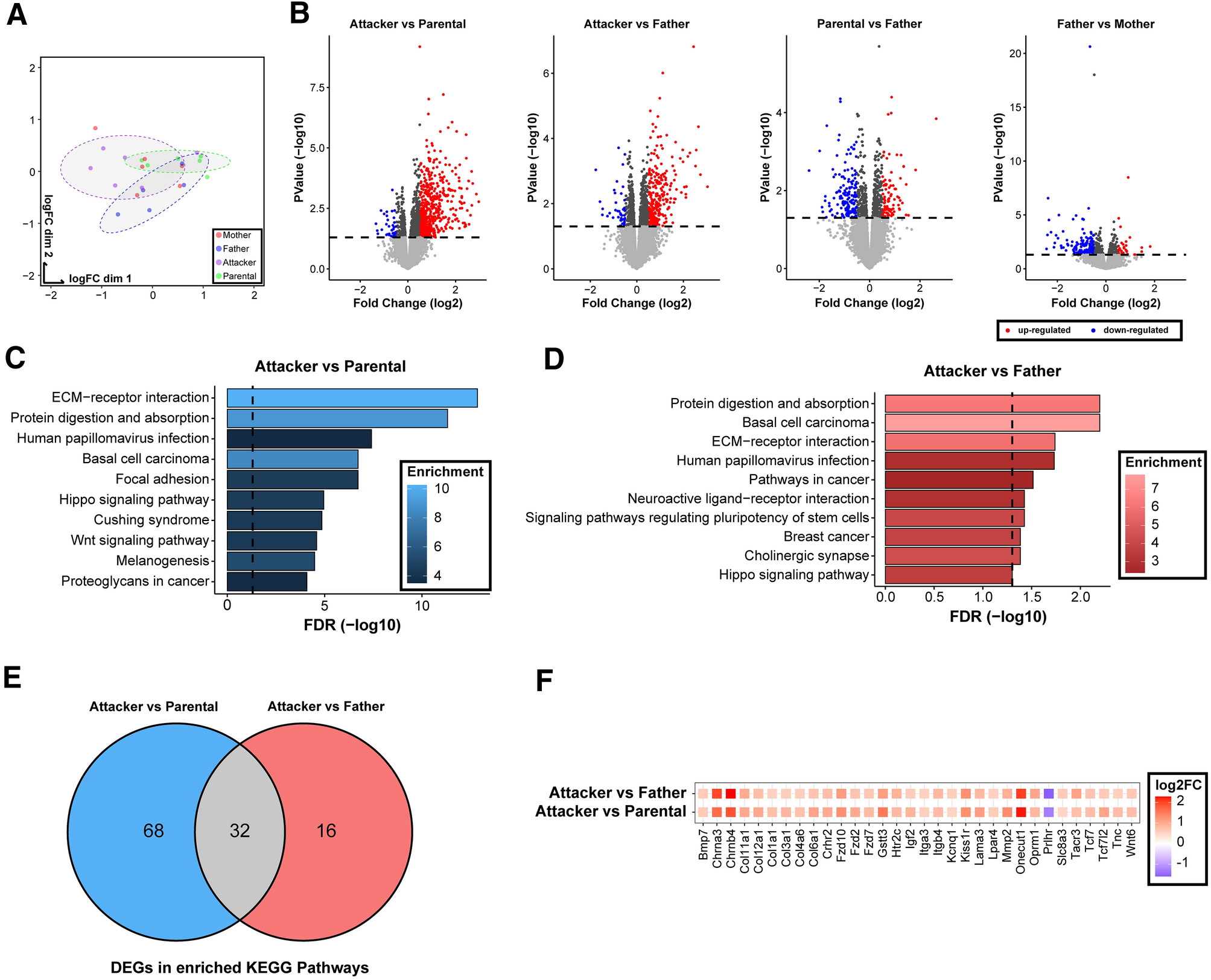
Figure 2

Hippocampal dentate gyrus transcriptome analysis. (A) Principal component analysis plot showing the variability of 23 RNA-seq libraries across all groups (6 Attacker, 6 Parental, 5 Father, 6 Mother). Points are color coded according to experimental group, and color-coded circles were drawn using the “stat_ellipse” function in ggplot2 to help represent each of the male groups. (B) Volcano plot visualizing differentially expressed genes, in log2 transformed Fold Change (log2FC) on the x-axis, with − log10 adjusted p values on the y-axis. Up-regulated and down-regulated genes are represented in red and blue, respectively, in the comparisons of “Attacker” vs “Parental”, “Attacker” vs “Father”, “Parental” vs “Father”, and “Father” vs “Mother”, as shown from the left to the right. The dashed line represents –log10(0.05). (C,D) Top ten significantly enriched KEGG pathways resulting from the “Attacker” vs “Paternal” comparison (C) and the “Attacker” vs “Father” comparison (D). The color gradient for each bar represents the enrichment ratio (observed/expected) with brighter color showing higher enrichment. The x-axis represents the − log10 transformed FDR value. (E) Venn diagram showing the number of differentially expressed genes in the enriched KEGG pathways for “Attacker” vs “Paternal” comparison (blue) and “Attacker” vs “Father” comparison (red), with the grey showing the union of the 32 overlapping genes between the two datasets. These overlapping genes are presented in a dotplot in (F) with color code assigned to represent the log2FC from the RNAseq comparison.