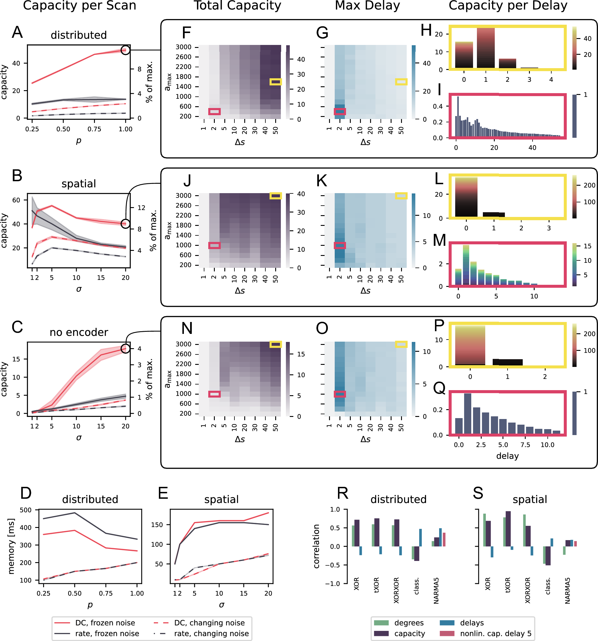
Figure 7

Microcircuit results for different encoding schemes. (A–C) Maximum capacity per input parameter p or \(\sigma\) respectively for distributed encoding (A), spatial encoding (B) and spatial encoding without remembered encoder capacities (C) averaged over five trials with different network and input initialisations. Shaded areas indicate the standard deviation across trials. (D, E) Maximum memory (product of maximum delay and step duration) for distributed and spatial encoding. (F–Q) Capacity (F, J, N) and delay (G, K, O) heat maps of the parameter scans corresponding to the markers in (A–C) together with capacity profiles for a high capacity (yellow) and high delay (magenta) parameter configuration. Note the different axis and color scales in the bar graphs. (R–S) Correlations between capacity statistic and task performances for the same parameter ranges of \(a_{\rm{max}}\) and \(\Delta _s\) used in (F) and (J), both with DC input and frozen noise; \(p=1\) in (R) and \(\sigma = 20\) in (S). .