Figure 2
From: Multiple factors contribute to flight behaviors during fear conditioning

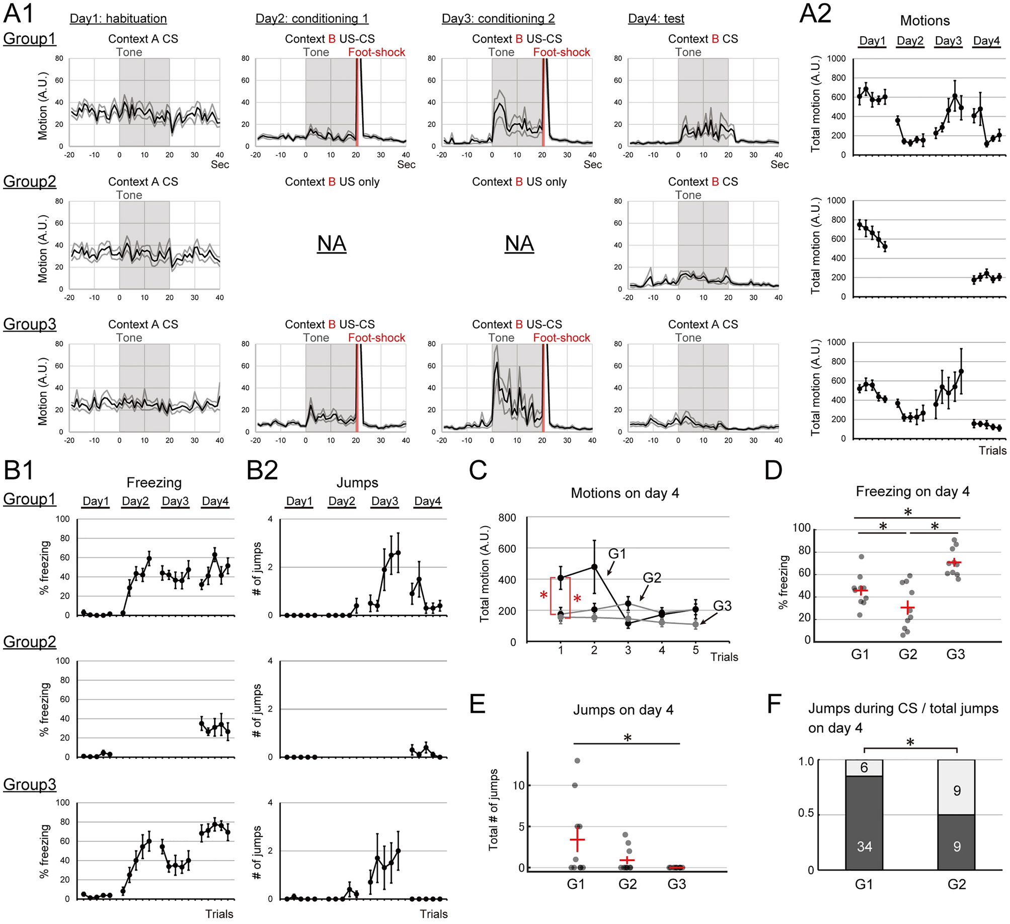
The flight behaviors during fear conditioning were fear-potentiated defensive behavior depending on the context, while the expression of the flight was enhanced with conditionings. (A1) Averaged motions of each condition around the CS presentation by day are shown. The gray-shaded periods represent CS presentations, and the red lines indicate US presentations. Gray lines indicate the S.E.M. of each trace. These are kept the same in all figures. On day 3, motions increased during CS presentations in G1 and G3. On day 4, the motion was increased during CS presentations in G1. (A2) Averaged total motions during the CS presentation of each trial are plotted. (B1) Averaged percentages of freezing during the CS presentation of each trial are plotted. (B2) Averaged jumps during the CS presentation of each trial are plotted. G1 and G2 jumped during CS presentations on day 4. (C) Comparison of motions on day 4. G1 moved most on the first trial than the other two groups. (D) Comparison of percentage freezing on day 4. There were statistically significant differences between all combinations of the three groups. The horizontal red bars indicate the averages, and the vertical red bars indicate the S.E.M. of each group. (E) Comparison of the total number of jumps on day 4. There were statistically significant differences between G1 and G3. The horizontal red bars indicate the averages, and the vertical red bars indicate the S.E.M. of each group. (F) The ratios of jumps during CS among the total jumps on day 4 are compared between G1 and G2. G1, the group conditioned with CS, jumped more during CS presentations than G2. *Indicates p < 0.05.