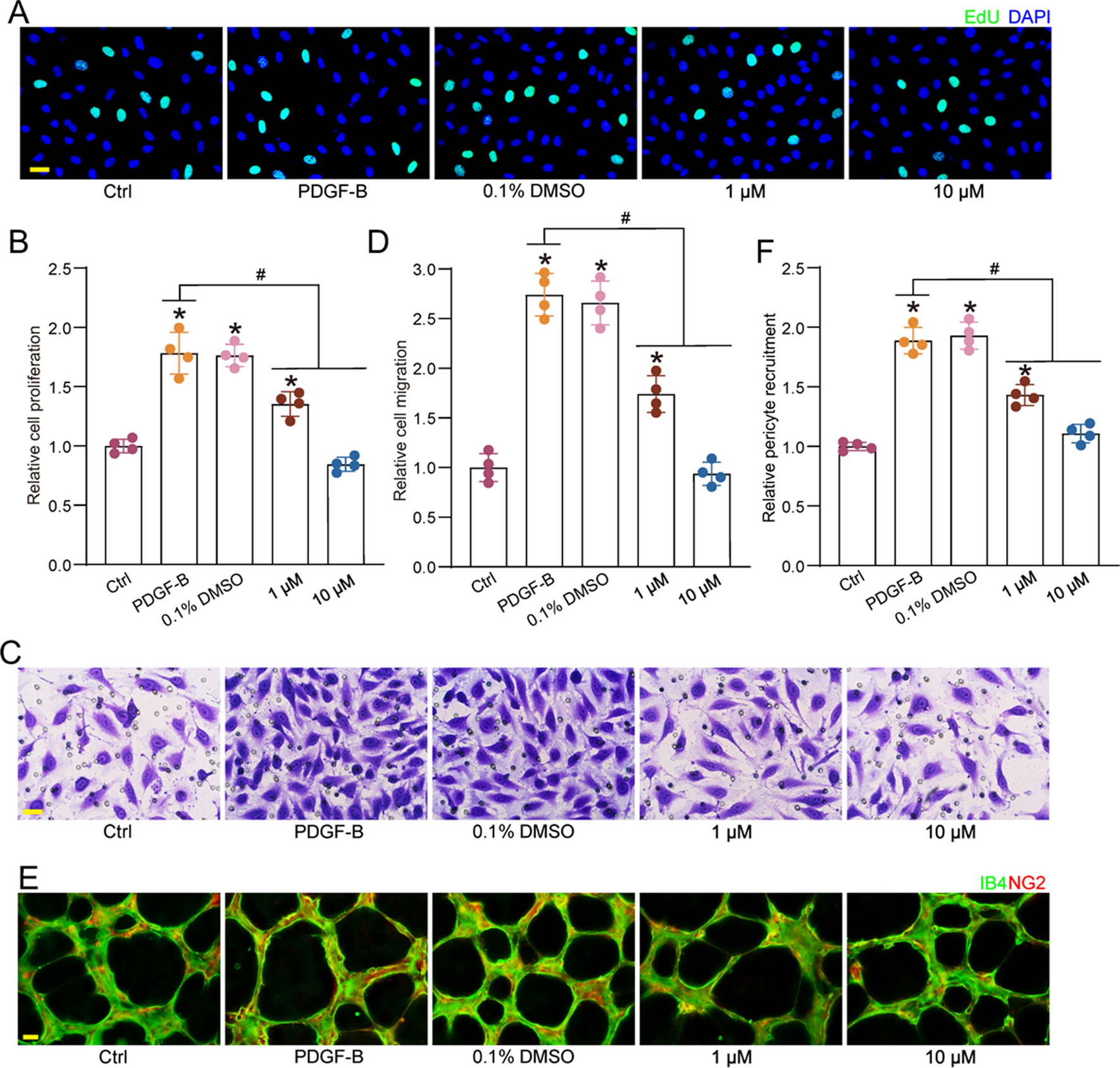
Figure 3

EYE-502 regulates choroidal pericyte function in vitro. Pericytes were pretreated with PDGF-B (25 ng/ml), then treated with 0.1 DMSO, EYE-502 (1 μM and 10 μM) or aflibercept for 24 h. The group untreated was taken as the Ctrl group. (A,B) Cell proliferation was detected by EdU staining. Scale bar, 20 μm (n = 4). (C,D) Transwell assays were conducted to determine cell migration abilities. Scale bar, 20 μm (n = 4). (E,F) Pericytes were co-cultured with CECs on the matrigel matrix for 12 h and then stained with NG2 (pericytes) and CD31 (CECs) to detect the recruitment of pericytes toward CECs. Scale bar, 50 μm (n = 4). *P < 0.05 versus Ctrl group; #P < 0.05 versus PDGF-B group; One-way ANOVA followed by Bonferroni test.