Figure 5
From: Evaluation of nimotuzumab Fab2 as an optical imaging agent in EGFR positive cancers

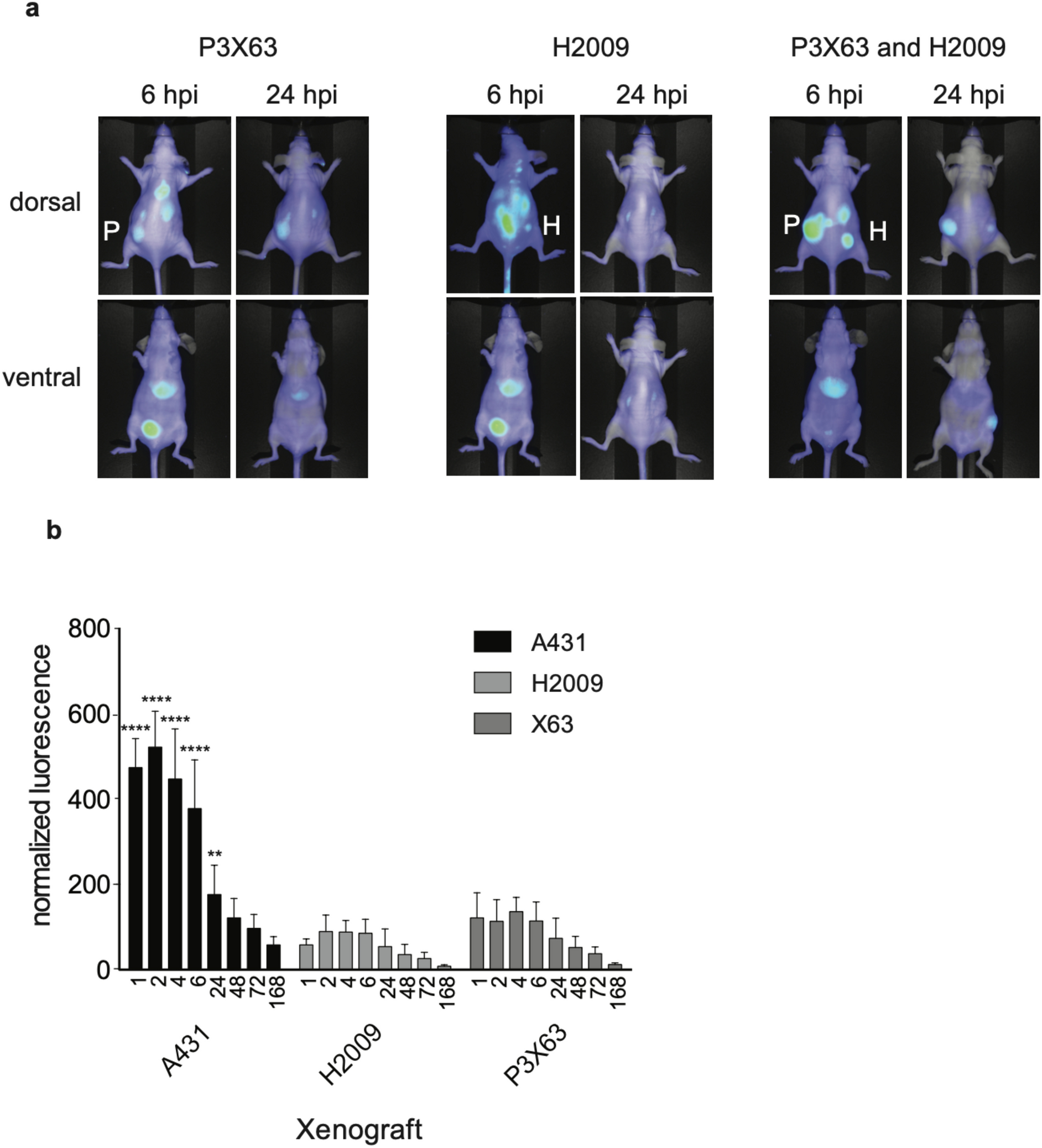
Optical imaging of IRDye800CW-labled nimotuzumab Fab2 in control xenografts. Mice bearing H2009 and/or P3X63Ag8 xenografts were injected with IRDye800CW-labeled nimotuzumab Fab2 and imaged over time. (a) Dorsal and ventral mouse images taken, 6 and 24 h images are shown. P = P2X63, H = H2009. (b) Normalized signal of control xenografts compared to A-431 EGFR positive xenografts are shown over time. ****p ≥ 0.0001, **p ≥ 0.01.