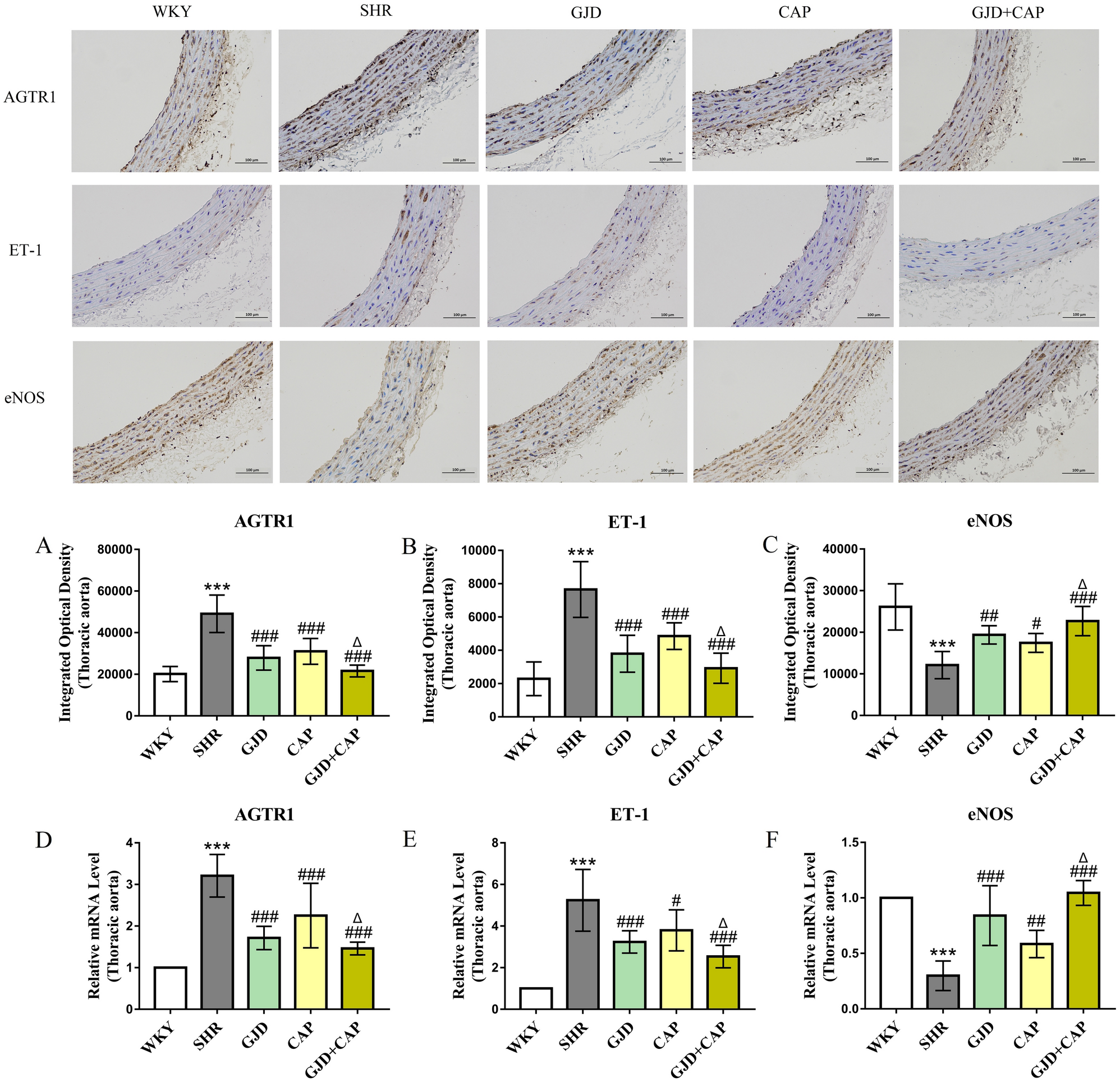
Figure 3

Immunohistochemistry and mRNA expression of AGTR1, ET-1, and eNOS in the thoracic aorta. (A) protein expressions of AGTR1, (B) protein expressions of ET-1, (C) protein expressions of eNOS, (D) mRNA expression of AGTR1, (E) mRNA expression of ET-1, and (F) mRNA expression of eNOS. (× 200 Magnification, scale bar: 100 μm). The results are reported as means ± standard deviations. ***P < 0.001 versus WKY, #P < 0.05, ##P < 0.01, ###P < 0.001 versus SHR, and ΔP < 0.05 versus CAP groups. (n = 8).