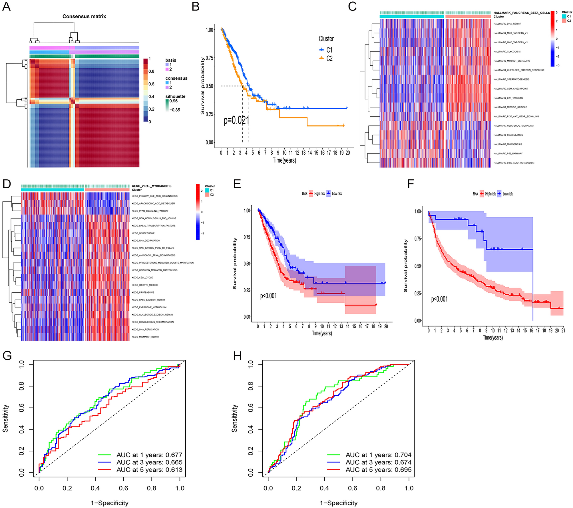
Figure 1

TOP2A co-expression patterns and associated biological pathways. (A) Non-negative matrix decomposition (NMF) clustering was performed and the best consensus clustering values for the two subgroups were determined. (B) Analysis of overall survival (OS) of 490 LUAD patients in the TCGA cohort based on two TOP2A co-expression clusters. (C,D) Heat map showing representative Hallmark and KEGG pathways in the two TOP2A co-expression clusters. (E,F) Kaplan–Meier curves for high and low TOP2A co-expression-associated gene subgroups of patients; (E) test cohort (TCGA-LUAD); (F) GEO cohort (GSE11969); (G,H) ROC curves showing TOP2A co-expression associated gene risk scores for predictive efficiency of 1-, 3-, and 5-year survival; (G) test cohort (TCGA-LUAD); (H) GEO cohort (GSE11969).