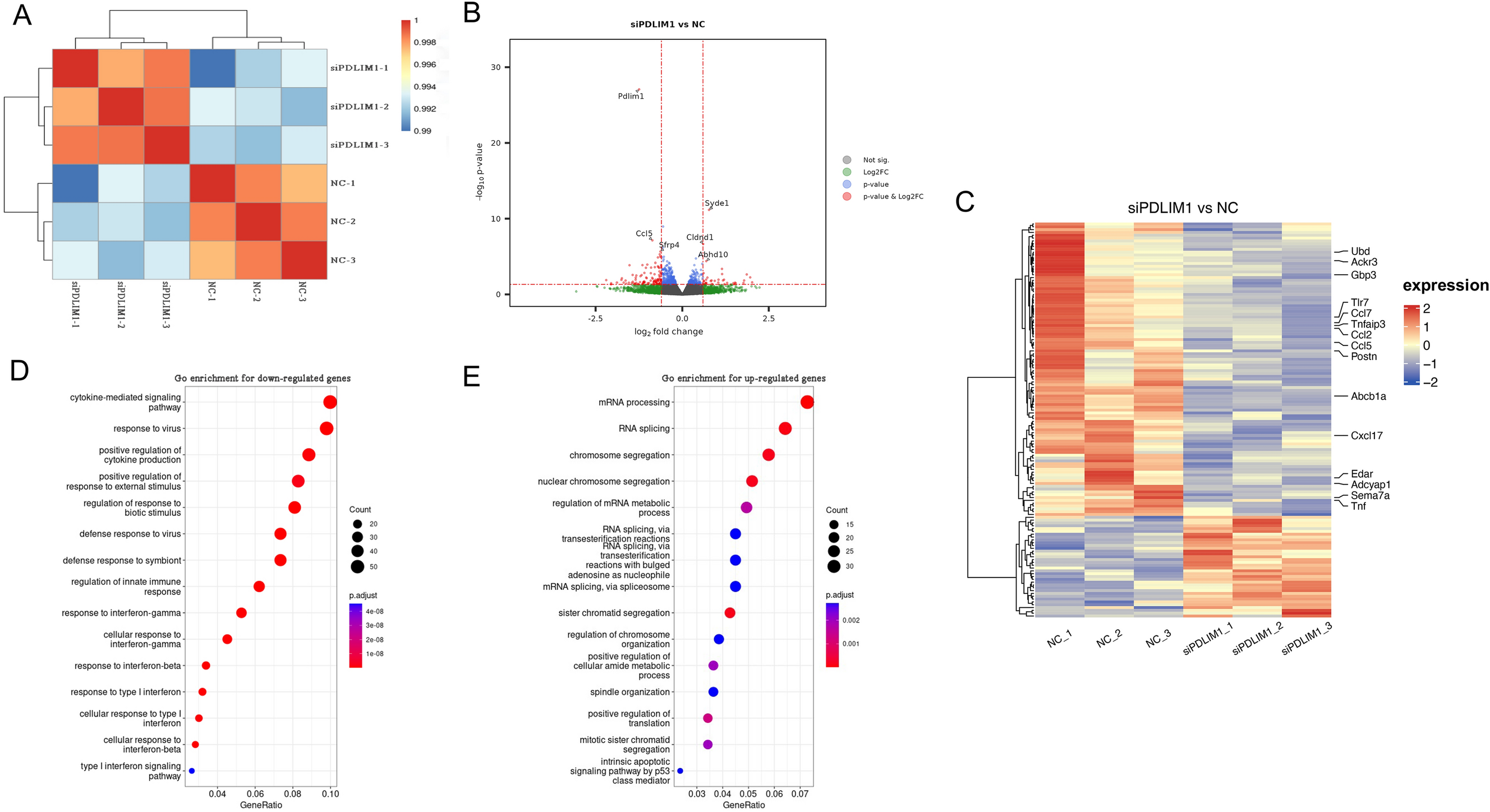
Figure 3
From: Role of PDLIM1 in hepatic stellate cell activation and liver fibrosis progression

RNA-seq analysis identifies PDLIM1-regulated genes and signaling pathways. (A) Correlation analysis of RNA-seq data. (B) Differential RNA expression data were plotted using the EnhancedVolcano. (C) Heatmap images show DEGs of NC and si-PDLIM1 samples. NC: negative control. (D) and (E) GO analysis showing the enrichment of down-regulated (D) and up-regulated (E) genes in RNA-Seq analysis.