Figure 4
From: OrganoidChip facilitates hydrogel-free immobilization for fast and blur-free imaging of organoids

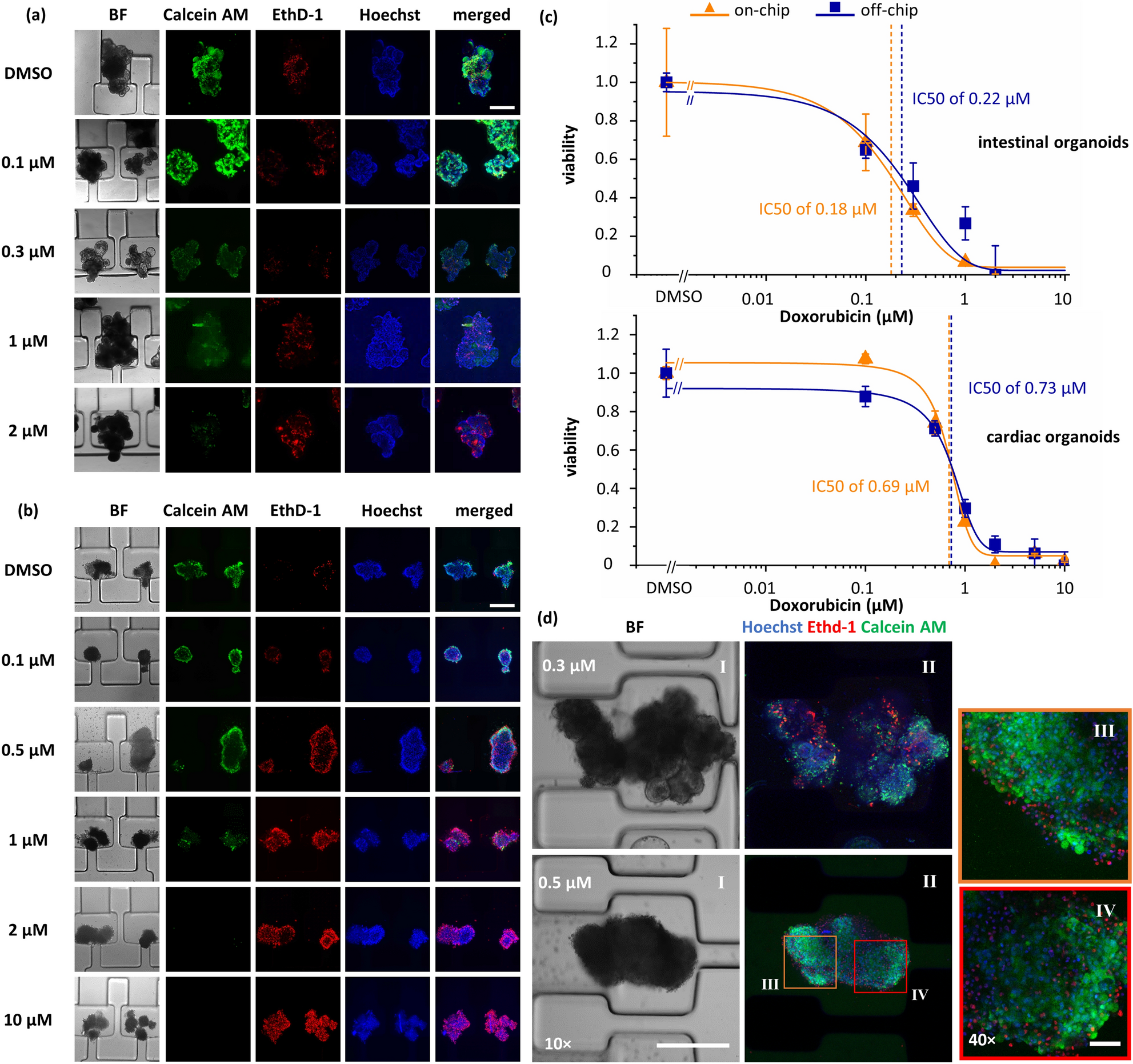
Dose-dependent viability analysis of the intestinal and cardiac organoids after 48 h of DOX treatment. Example images of the stained intestinal (a) and cardiac organoids (b) in the OrganoidChip. The intestinal organoids treated with 0.3 and 2 µM concentrations were imaged in the chips with shorter connecting channel design. (c) The viability curves for the off- and on-chip live (Calcein AM) and dead (EthD-1) staining results. The IC50 for the off- and on-chip conditions are 0.22 and 0.18 µM for the intestinal and 0.73 and 0.69 µM for the cardiac organoids, respectively. The data points are represented with an S-curve fit (n ≥ 5 organoids per condition); (d) brightfield (I) and maximum intensity projection (II) of the confocal z-images of organoids treated with 0.3 µM (intestinal organoid) and 0.5 µM (cardiac organoid) concentrations of DOX stained with Hoechst (blue), EthD-1 (Red), and Calcein AM (Green) (10 × objective); The orange (III) and red (IV) regions of the cardiac organoid were re-imaged using a 40 × objective and their maximum intensity projections are shown in the sub-images III and IV. Scale bars for 10 × images (in figures a, b, and d) and 40 × images (in figure d) are 400 µm and 100 µm, respectively.