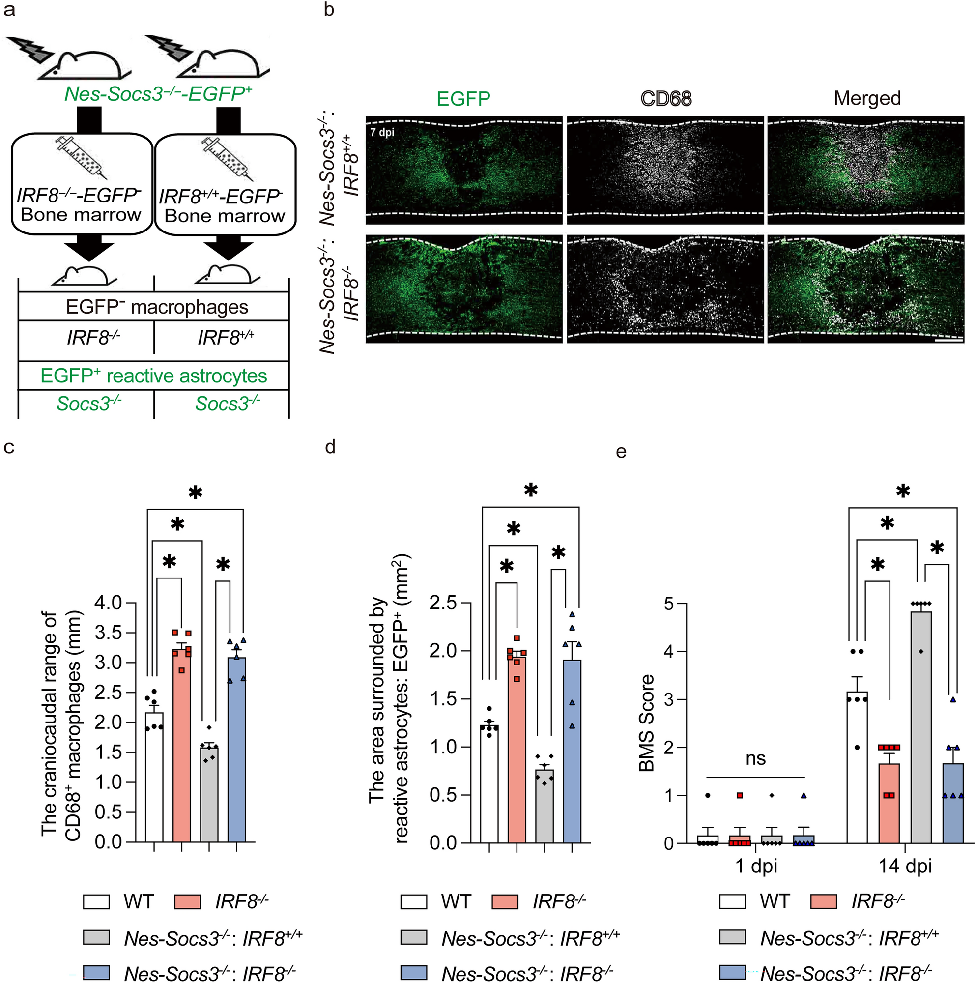
Figure 3

Impaired macrophage migration disturbs migration of genetically promoted migration of astrocytes after SCI. (a) A schematic illustration of the creation of bone marrow chimeric mice. (b) Immunostaining of the injured spinal cord in [reactive astrocytes: Nes-Cre-Soc3−/−EGFP+/macrophages: WT] and [reactive astrocytes: Nes-Cre-Soc3−/−EGFP+/macrophages: IRF8−/−] mice. Scale bar: 500 μm. (c) Quantitative analysis of the extent of macrophage migration. The lack of Socs3 in reactive astrocytes narrows the range of macrophage migration, while the lack of IRF8 widens the range of macrophage migration (n = 6 per group). (d) Quantitative analysis of the area surrounded by EGFP-positive cells: reactive astrocytes. There were significant differences in the area between [reactive astrocytes: Nes-Cre-Soc3−/−EGFP+/macrophages: WT] and [reactive astrocytes: Nes-Cre-Soc3−/−EGFP+/ macrophages: IRF8−/−] mice at 7 days post-injury (n = 6 per group). (e) The time course of motor function score after SCI. Significant differences were only seen at 14 dpi (n = 6 per group). *p < 0.05, ordinary one-way ANOVA/two-way ANOVA. Error bars indicate the SEM.