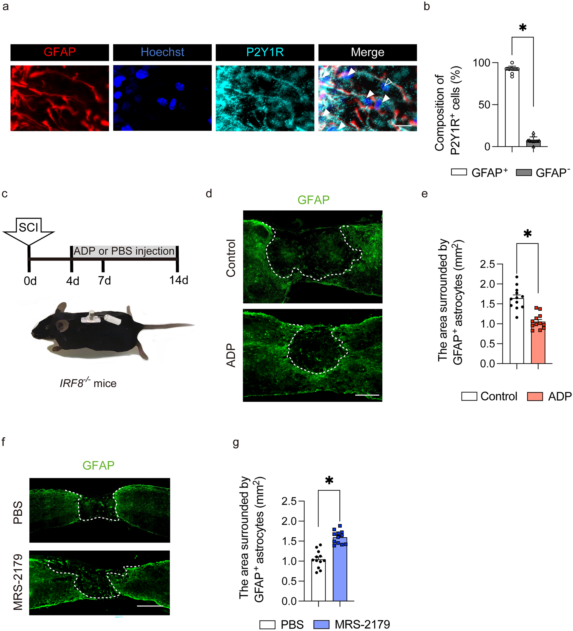
Figure 5

ADP attracts astrocytes in vivo. (a) Immunostaining of the injured spinal cord at 7 dpi. Scale bar: 50 μm. (b) The quantitative analysis of composition in P2Y1R+ cells. There was a significant difference between the GFAP+ cells and GFAP− cells. White arrowheads are P2Y1R+/GFAP+ cells, hollow arrowhead is P2Y1R+/GFAP− cell. Scale bar: 50 μm. (c) A schematic illustration of continuous intraspinal injection of ADP. (b) Immunostaining of the injured spinal cord in the ADP continuous intraspinal injection group and the control group. Scale bar: 500 μm. (d) The quantitative analysis of the area surrounded by GFAP-positive cells. There was a significant difference between the ADP continuous intraspinal injection group and the control group (n = 6 per group). (e) Immunostaining of the injured spinal cord in the MRS-2179 intraspinal injection group and the PBS intraspinal injection group. Scale bar: 500 μm. (f) The quantitative analysis of the area surrounded by GFAP-positive cells. There was a significant difference between the MRS-2179 intraspinal injection group and the PBS intraspinal injection group (n = 6 per group). *p < 0.05, unpaired t-test. Error bars indicate the SEM.