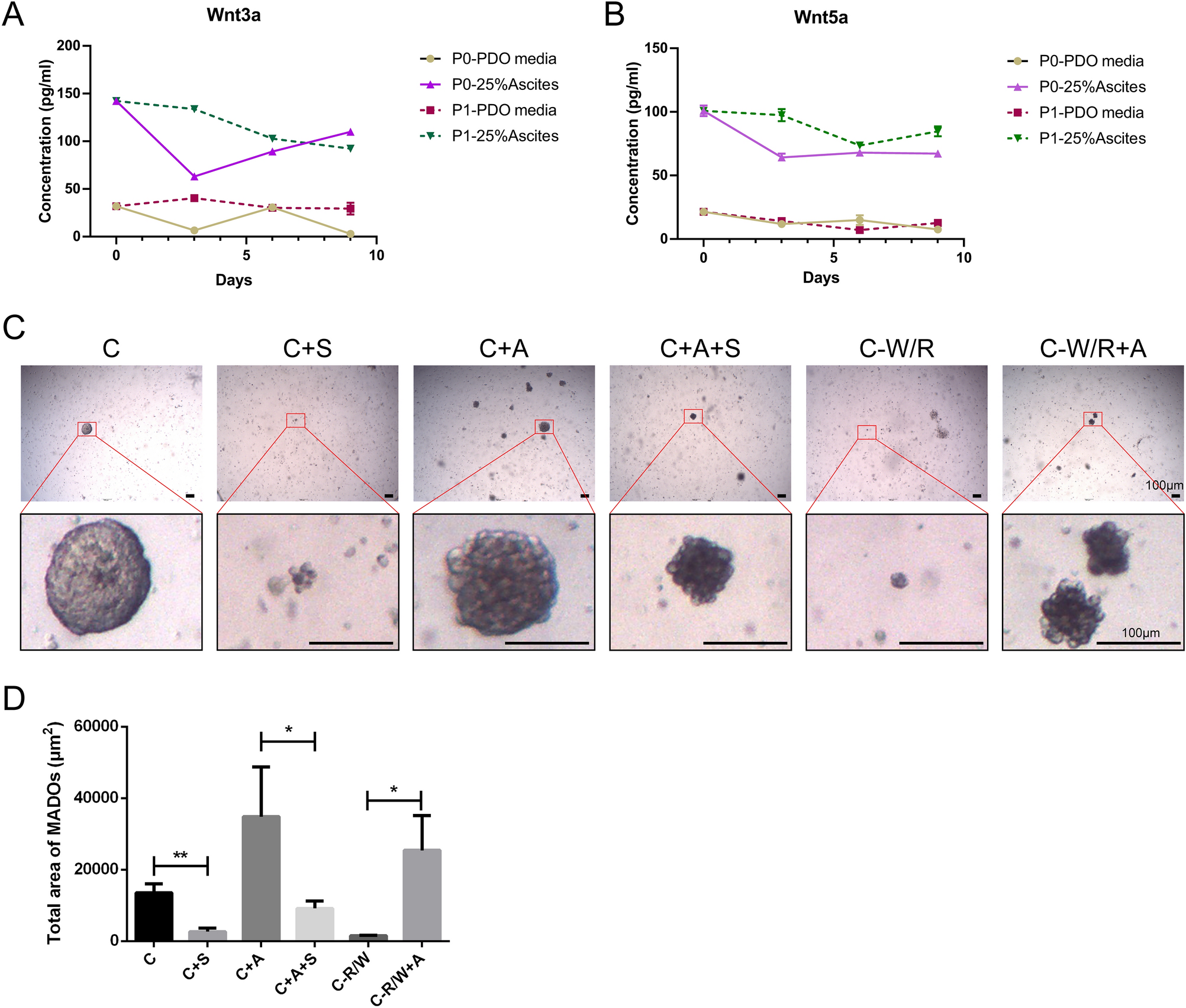
Figure 4

High concentration of wnts in ascites promote growth of MADOs, which could be suppressed by blocking WNT signaling. (A,B) Line charts indicate the concentration of wnts in culture media during P0 and P1 MADO culture at indicated time points (Day 0, Day 3, Day 6 and Day 9), as measured with ELISA. Statistical analysis proves significant differences between PDO media group and 25% ascites group at every testing point. (C) Representative bright-field images of one MADOs treated by Salinomycin (S), supernatant of ascites (A), removing Wnt 3a/R-spondin 1 (− W/R). (D) Histogram presenting growth area of MADOs treated above. Data indicated mean ± S.D. and analysed by Student’s t test (*p < 0.05; **p < 0.01).