Figure 5

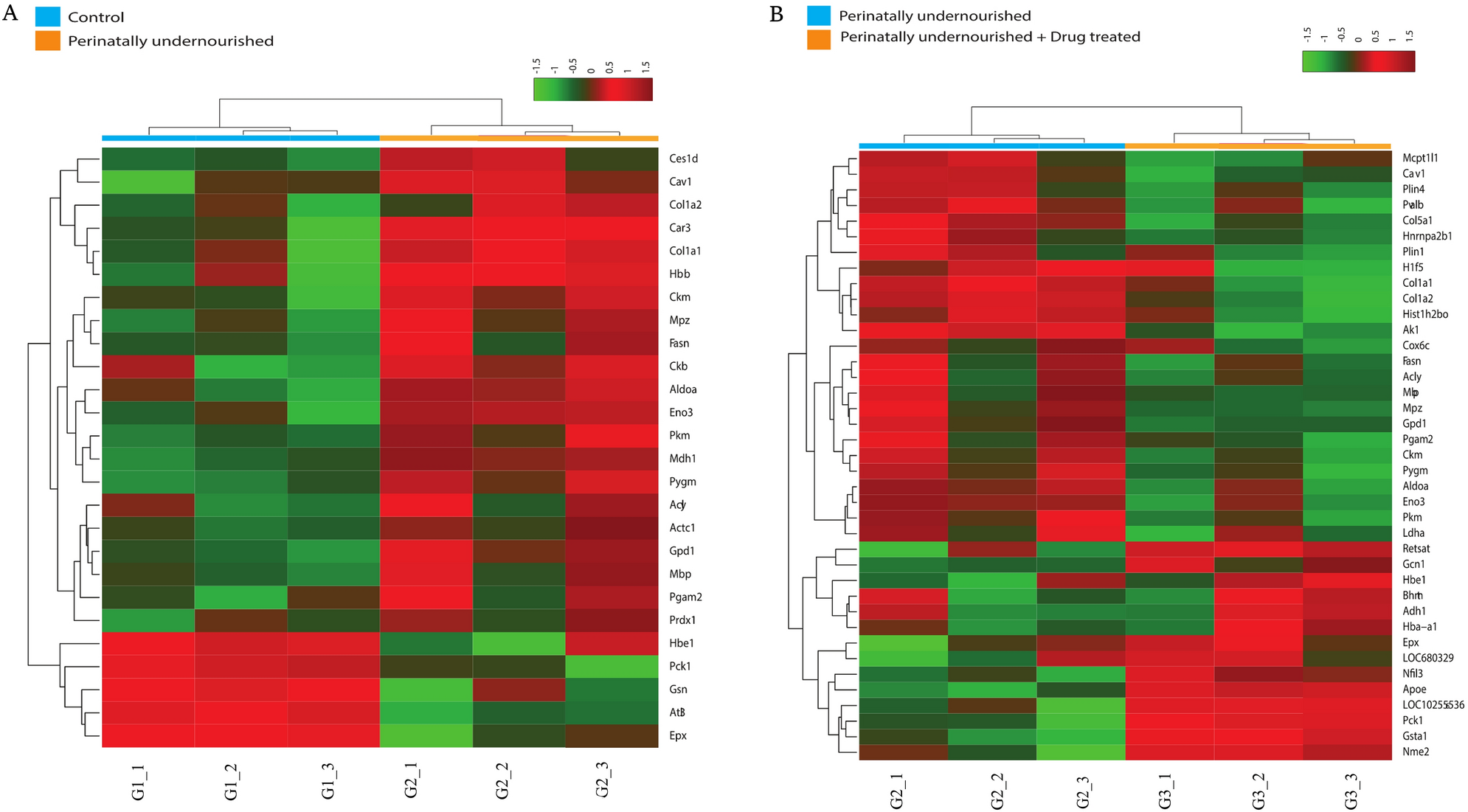
(A) Heat map showing differentially expressed proteins with perinatal undernutrition stress compared to control and (B) Differentially expressed proteins with Peri UN compared to AsX & DHA supplemented group.

(A) Heat map showing differentially expressed proteins with perinatal undernutrition stress compared to control and (B) Differentially expressed proteins with Peri UN compared to AsX & DHA supplemented group.