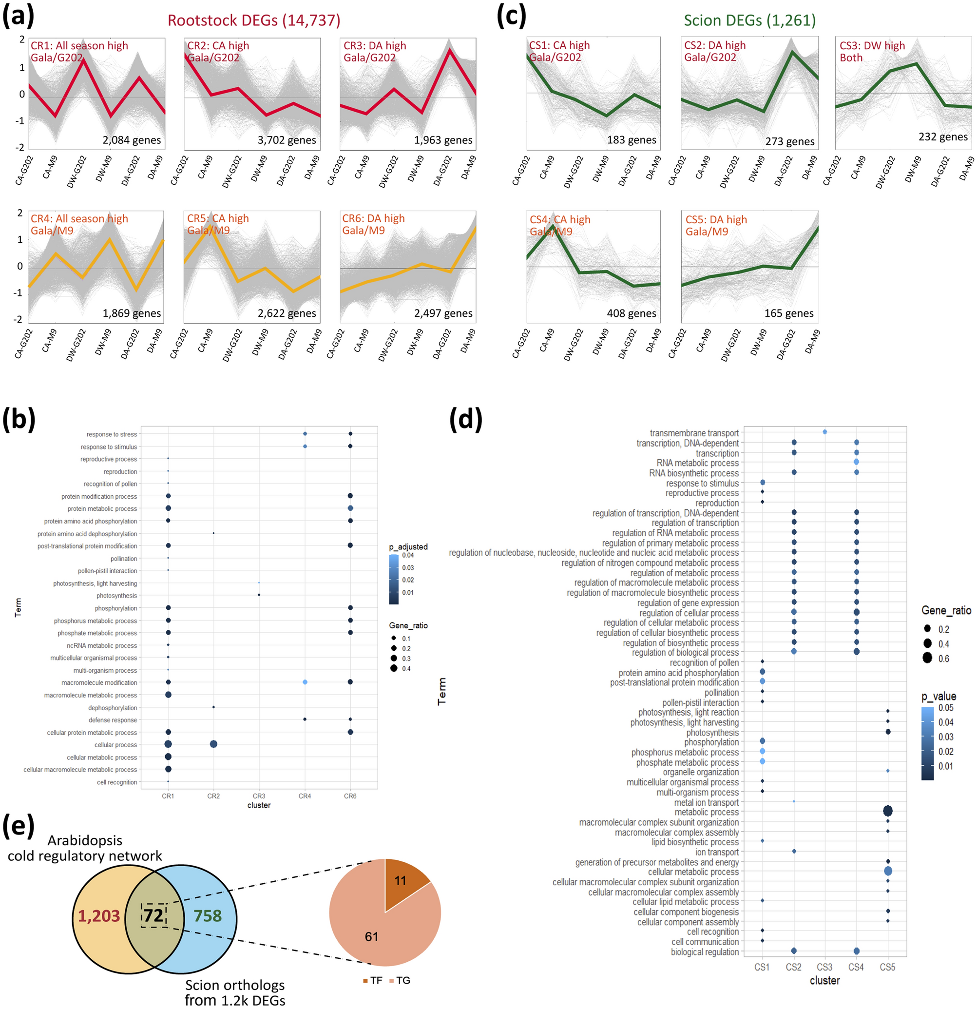
Figure 2


Expression dynamics of DEG clusters, functional annotation and comparative analysis of DEGs to Arabidopsis cold regulatory network. (a) K-means clustering of rootstock 14,747 DEGs (k = 6). (b) Gene ontology enrichment (biological process) of DEGs from five rootstock clusters. All clusters except CR5 (All high in ‘M9’) showed a significant GO terms with a criteria of FDR 0.05. (c) K-means clustering of scion 1261 DEGs (k = 5). (d) Gene ontology enrichment (biological process) of scion DEGs from with a criteria of p < 0.05. (e–g) Comparative analysis of scion DEGs to the cold regulatory network data conserved in Arabidopsis. (e) Venn diagram between scion orthologs and genes involved in cold regulatory network. 830 non-duplicated putative orthologs of Arabidopsis were obtained from 1251 scion DEGs and used for cross-species comparison. 72 scion DEGs were commonly found consisting of 11 transcription factors (TFs) and 61 targets (TGs). (f,g) Two sub-networks were constructed from the 72 scion DEGs found in cold regulatory network in Arabidopsis. The expression data at CA stage was used for visualization, as the reference network data was constructed from the expression profile of Arabidopsis exposed to non-freeze cold temperature, which conditions were similar to those of CA stage in our RNA-seq data. Expression ratios in scions of genes in these sub-networks (‘Gala’/‘G202’ over ‘Gala’/‘M9’ at CA undergoing cold acclimation) are color-coded. CA cold acclimation, DW deep winter, DA cold de-acclimation, G202 ‘Gala’/‘G202’, M9 ‘Gala’/‘M9’.