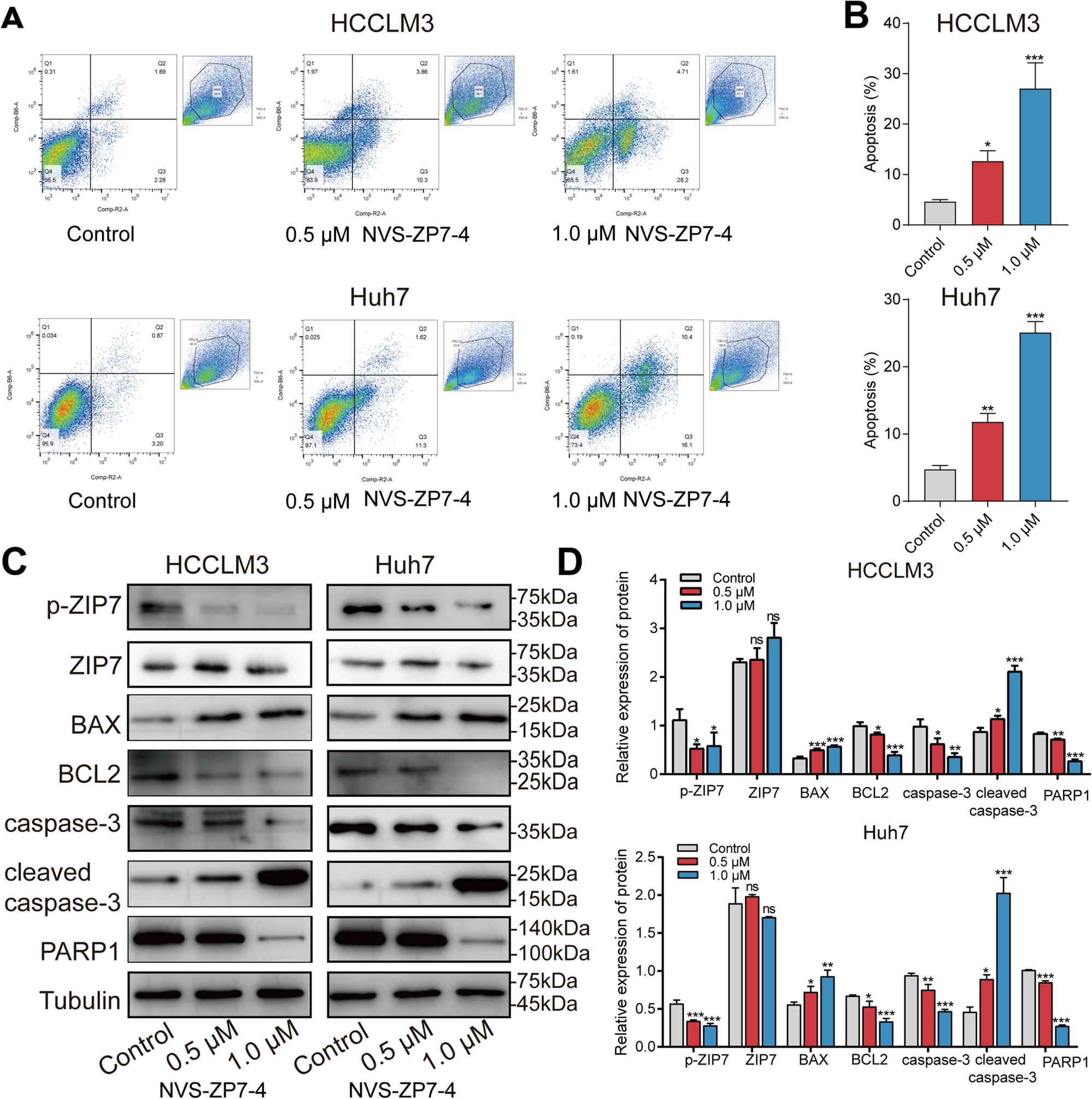
Figure 3

NVS-ZP7-4 induced apoptosis in HCC cells. Apoptosis was evaluated (A) and quantified (B) by flow cytometry. Core proteins in apoptosis were detected by western-blot. Representative bands (C) and quantitation (D) for ZIP7, p-ZIP7, BAX, BCL2, caspase-3, cleaved caspase-3 and PARP1 protein expression by western blot analysis. HCCLM3 and Huh7 cells were treated with NVS-ZP7-4 (0, 0.5, 1 μM) for 24 h. ns = no significance, *p < 0.05, **p < 0.01, ***p < 0.001 versus Control.