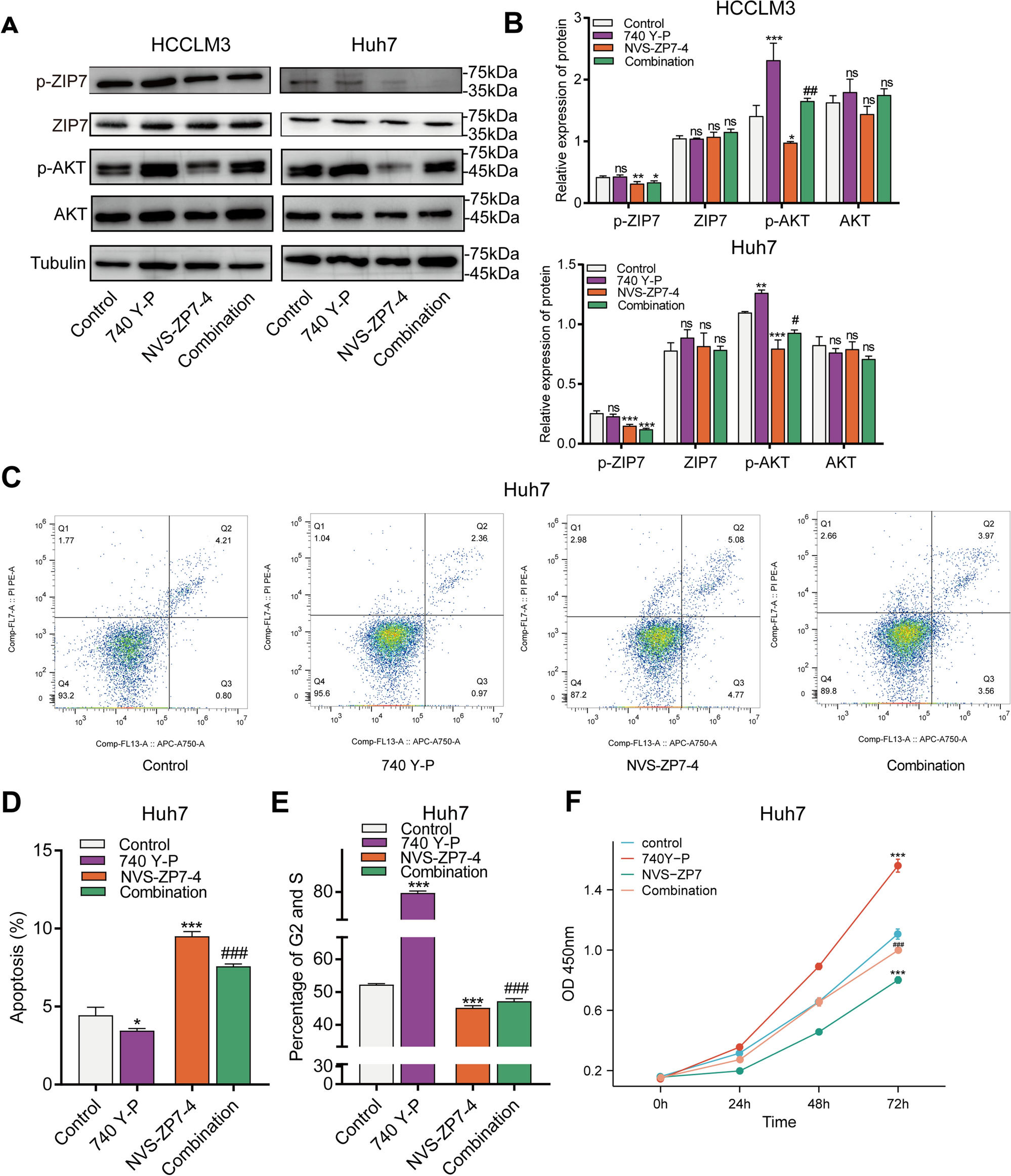
Figure 6

NVS-ZP7-4 inhibited PI3K/AKT pathway in HCC cells. HCCLM3 and Huh7 cells were treated with DMSO, 1 μM NVS-ZP7-4, PI3K activator 740 Y-P, or a combination of 1 μM NVS-ZP7-4 and 740 Y-P. (A,B) Western blotting analysis of p-ZIP7, ZIP7, and PI3K/AKT pathway targeted genes p-AKT, AKT in HCCLM3 and Huh7 cells after different treatment. (C,D) Apoptosis was evaluated (C) and quantified (D) by flow cytometry. (E) Cell cycle was evaluated and quantified by flow cytometry. (F) Cell proliferation was detected via CKK-8 at 0 h, 24 h, 48 h, 72 h. ns = no significance, *p < 0.05, **p < 0.01, ***p < 0.001 versus Control. #p < 0.05, ##p < 0.01; ###p < 0.001 versus the 1 μM NVS-ZP7-4.