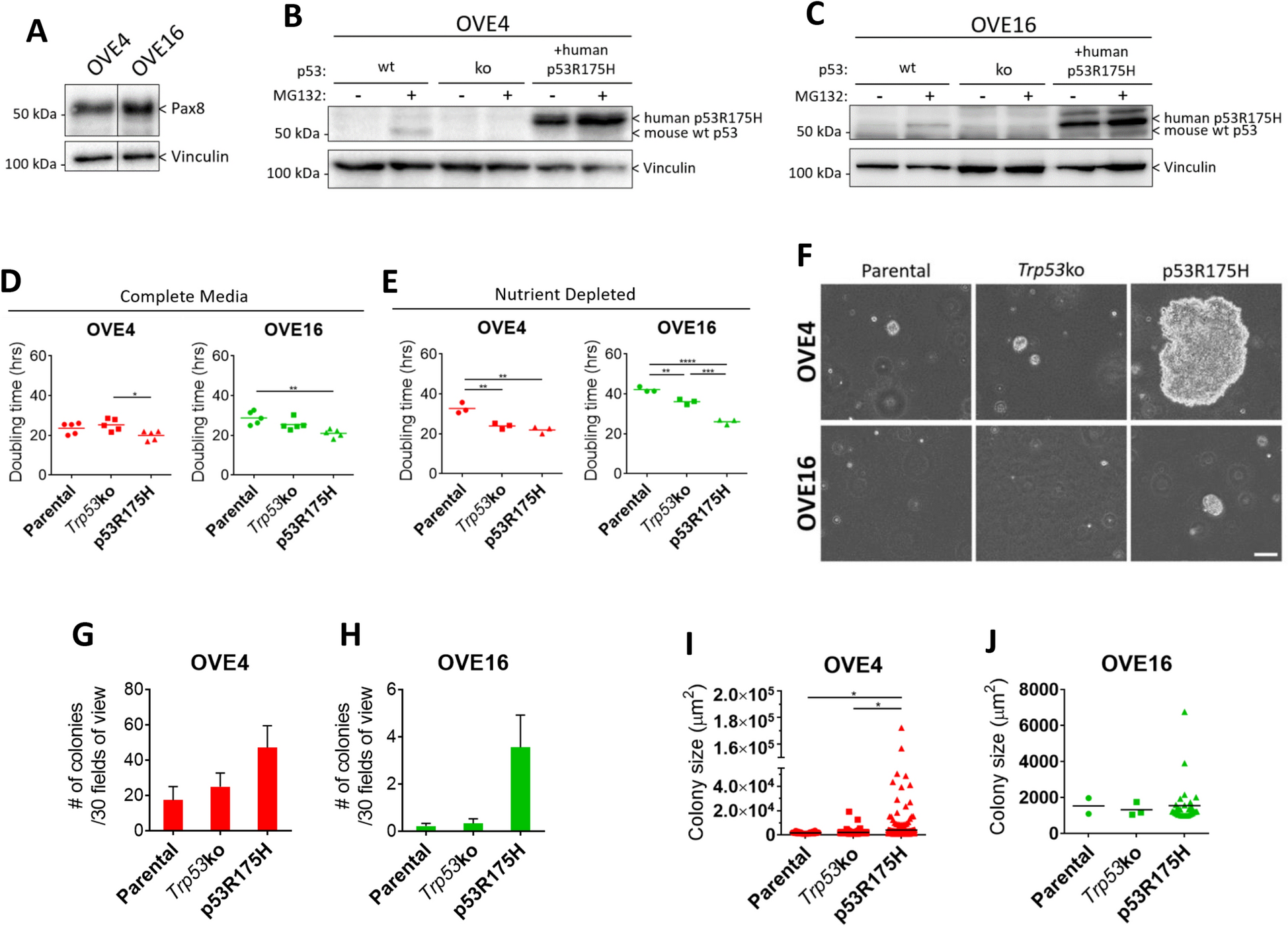
Figure 1

p53R175H produces a transformed phenotype in OVE cells. (A) Immunoblot analysis of Pax8 in parental OVE cells. Vinculin was used as a loading control. (B,C) Immunoblot analysis of p53 in OVE cell lines. To detect endogenous p53, adherent OVE cells were treated with 10 µM of the proteasome inhibitor MG132, or vehicle control, for 6 h. Vinculin was used as a loading control. Doubling times were calculated for adherent cells in (D) complete media or (E) AMEM + 0.1% FBS using confluency-over-time data generated in the Incucyte ZOOM live cell analysis system. (F) Phase-contrast images of soft agar colonies at 21 days. Scale bar represents 100 µm. Colony formation was quantified by measuring (G,H) colony number and (I,J) colony size from images of 30 random fields of view per well. All statistical analyses were performed using one-way ANOVA followed by Tukey’s multiple comparisons test (*p < 0.05; **p < 0.01; ***p < 0.001; ****p < 0.0001; n = 3–5). Error bars represent standard error of the mean. Original blots are presented in Supplemental Fig. S5.