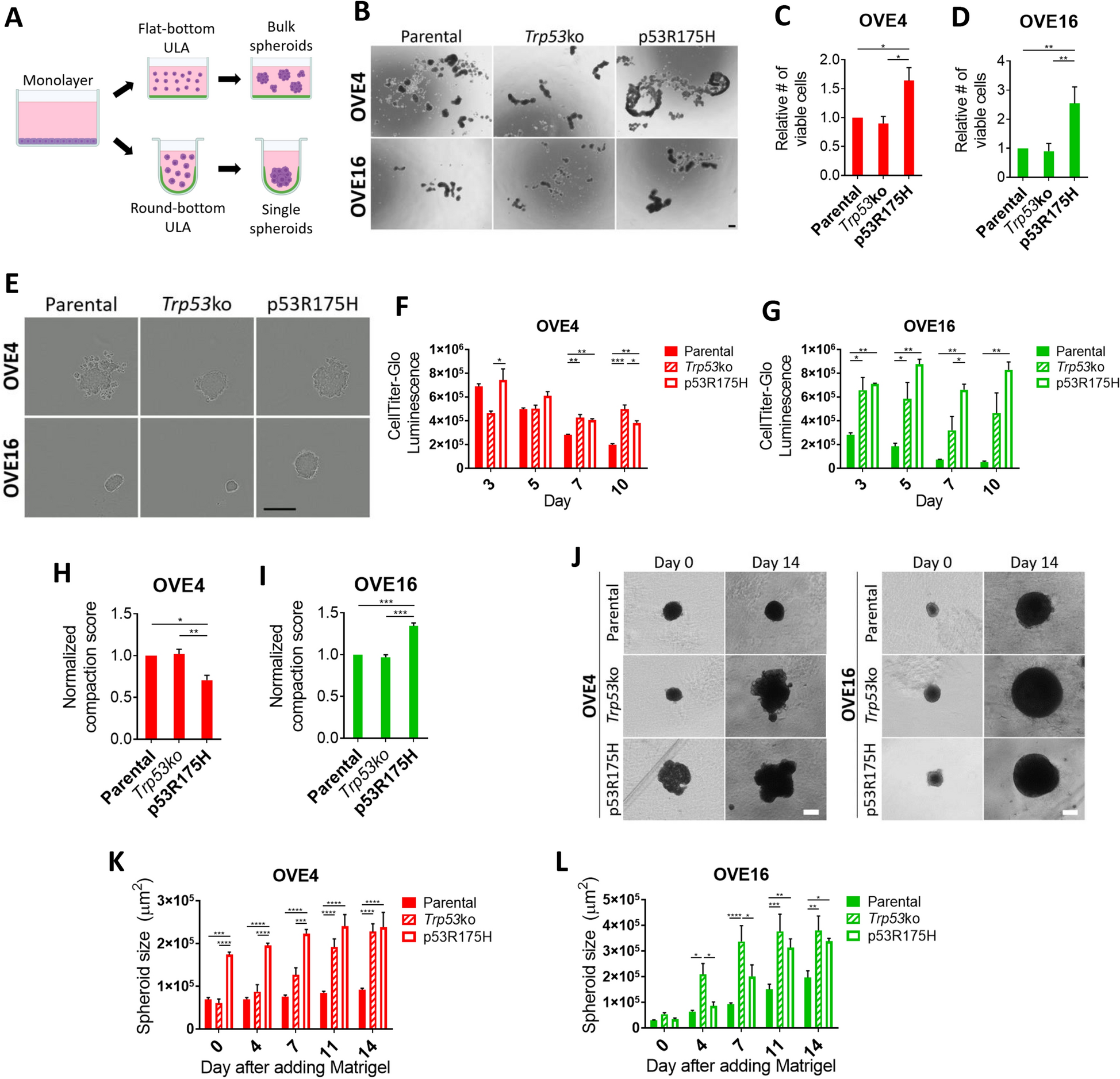
Figure 2

Trp53 mutation increases spheroid viability and growth. (A) Schematic of spheroid culture. (B) Images of bulk OVE spheroids at day 3. Scale bar represents 200 µm. (C,D) Trypan Blue exclusion cell counting on bulk OVE spheroids at 72 h. (E) Images of single OVE spheroids at 72 h. Scale bar represents 300 µm. (F,G) CellTitre glo viability on single OVE spheroids at day 3, 5, 7, and 10. (H,I). Compaction scores of single OVE spheroids at day 3. (J) Images of single OVE spheroids at day 0 and 14 after embedding in Matrigel. Scale bars represent 200 µm. (K,L) Single OVE spheroid size at day 0, 4, 7, 11, and 14 after embedding in Matrigel. All statistical analyses were performed using one-way ANOVA followed by Tukey’s multiple comparisons test (*p < 0.05; **p < 0.01; ***p < 0.001; ****p < 0.0001; n = 3–4). Error bars represent standard error of the mean.