Figure 2
From: Neuroimmune characterization of optineurin insufficiency mouse model during ageing

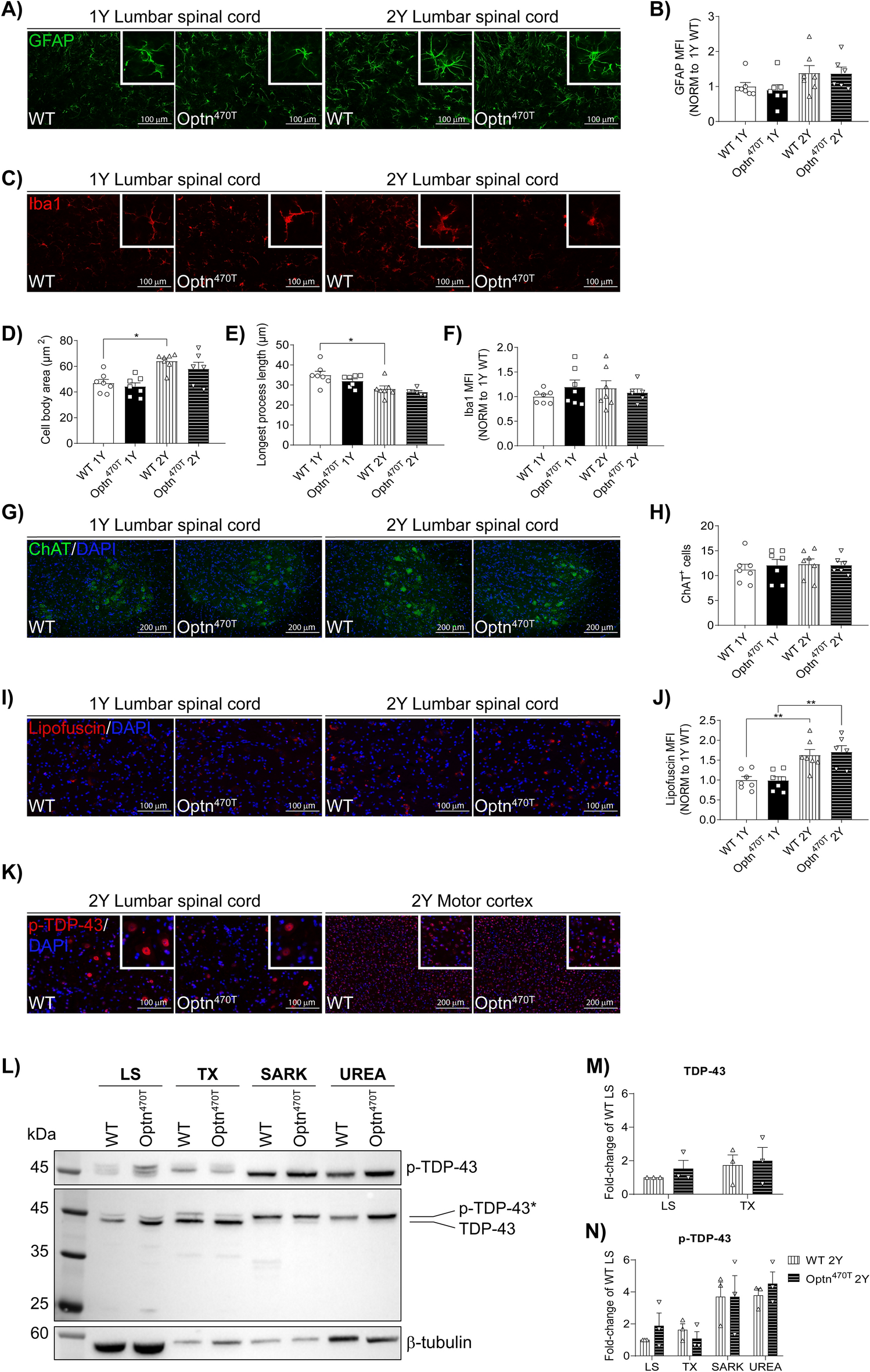
Ageing did not induce ALS-like neuropathology in Optn470T mice. Lumbar spinal cord sections from one- and two-year-old male mice were stained for GFAP (A), Iba1 (C), ChAT (G), and phospho-TDP-43 (K) or were left unstained for lipofuscin visualization (I); nuclei were identified by DAPI staining. MFI of GFAP (B) and Iba1 (F), microglial cell body area (D), longest process length (E), ChAT+ cell number (H), and lipofuscin (J) are shown. Data are presented as means ± SEM from 6–7 one-year- and two-year-old WT and Optn470T mice, and are analysed by Kruskal–Wallis test (B and D) and two-way ANOVA ((E,F,H) and (J)); *p < 0.05, **p < 0.01. The brains of individual two-year-old WT and Optn470T mice were homogenized, biochemically fractionated, and immunoblotted for TDP-43, phospho-TDP-43 (antibody specific for pSer409), and β-tubulin (L); remark: β-tubulin is mostly soluble only in low-salt (LS) fraction and is relevant as a loading control only in LS fraction; cropped blots are displayed. Densitometric analysis of TDP-43 (M) and phospho-TDP-43 (N) is shown as a fold-change of WT in the LS fraction; TX -Triton X fraction; SARK -sarkosyl fraction; data represent means ± SEM from three mice per genotype and were analysed by Student’s t-test ((N) and (O)) and Mann–Whitney test ((O): TX fraction).