Figure 4
From: Neuroimmune characterization of optineurin insufficiency mouse model during ageing

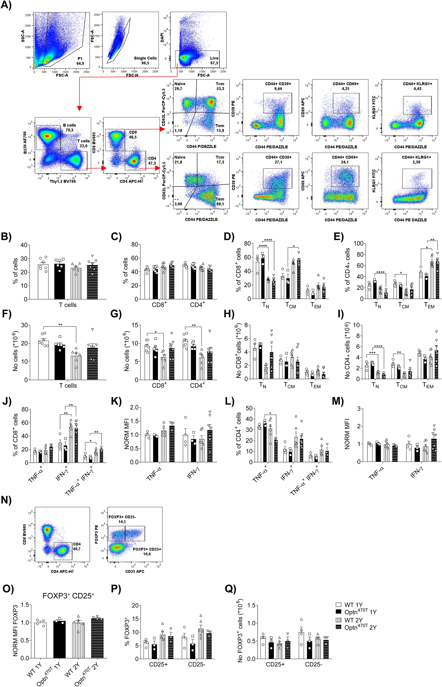
T cell subsets in aged Optn470T were comparable to WT male mice. The gating strategy in mouse spleens is shown for a representative two-year-old mouse (A). Population frequency (%) and absolute cell numbers (No) are shown for one- and two-year-old WT and Optn470T as follows: frequency of T cells (B), CD8+ and CD4+ T cells (C), CD8+ naïve (TN), central memory (TCM) and effector memory (TEM) (D), and CD4+ TN, TCM and TEM (E); numbers of T cells (F), CD8+ and CD4+ T cells (G), CD8+ TN, TCM and TEM (H), and CD4+ TN, TCM and TEM (I). Staining for the indicated cytokines upon PMA/ionomycin stimulation is shown as frequencies and MFI in CD8+ (J,K) and CD4+ (L,M) T cells. The gating strategy for Treg cells in mouse spleens for representative two-year-old mice is shown. Functional Tregs were gated as CD4+FOXP3+CD25+, and non-functional as CD4+FOXP3+ CD25- cells (N). The graph shows the MFI of FOXP3 in Optn470T normalized to one- and two-year-old WT mice in functional Tregs (O). Treg subsets are shown as frequency (P) and numbers (Q). The data from 6–7 one-year- and two-year-old WT and Optn470T mice are shown as means ± SEM and analysed by two-way ANOVA ((B,C,D): TN; (E,F,G,H): TN and TEM; (I,J,L,P) and (Q), Kruskal–Wallis test ((D): TCM, TEM; (H): TCM) and Student’s t-test (K,M,O): *p < 0.05, **p < 0.01, ****p < 0.0001.