Figure 2
From: Technology platform for facile handling of 3D hydrogel cell culture scaffolds

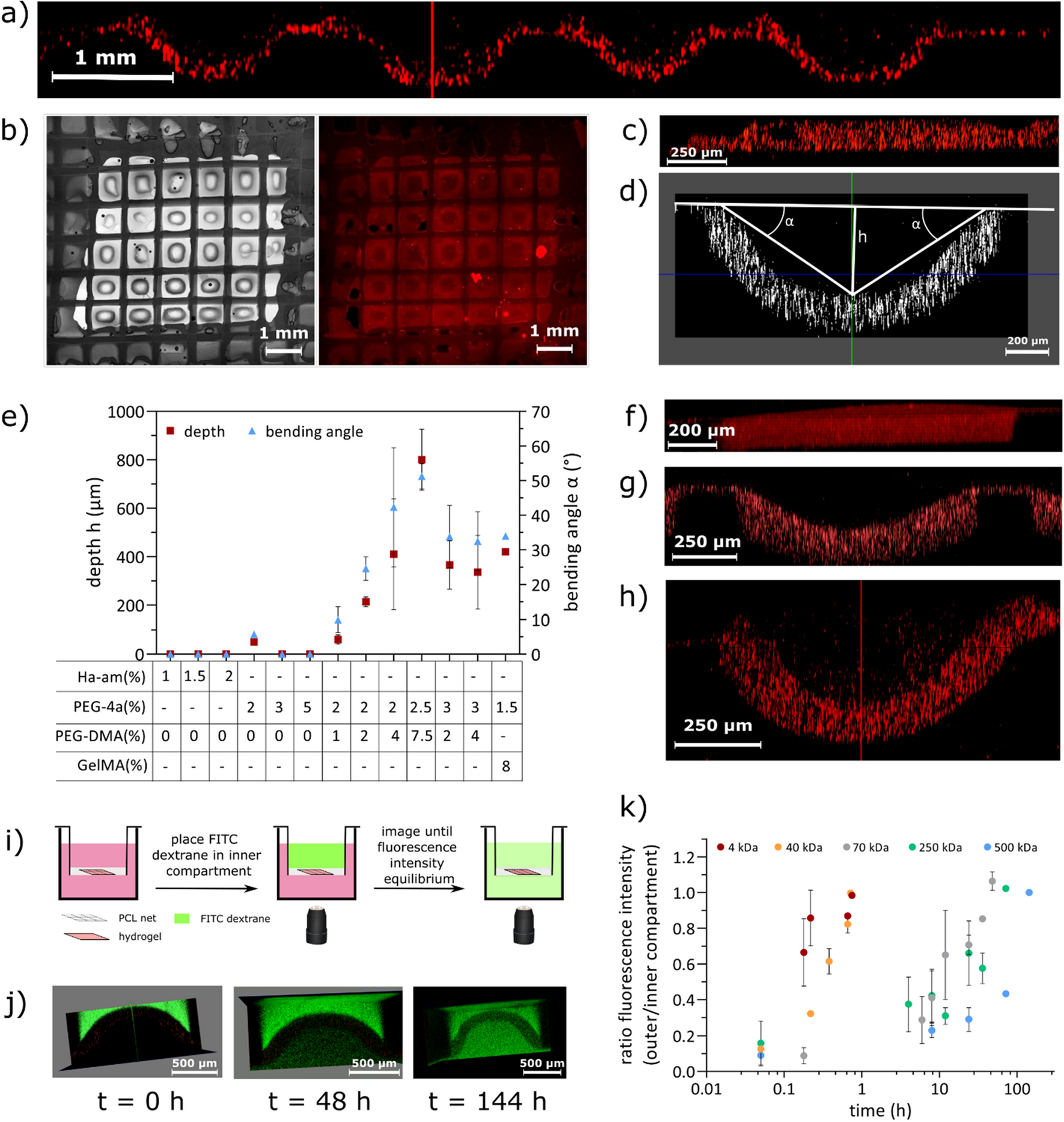
Tunable swelling of hydrogels with or without cell attachment cues. (a) Confocal image of several buckled hydrogels composed of 3% PEG-4a + 2% PEG-DMA in side view. (b) Confocal image of one scaffold filled with hydrogel composed of 3% PEG-4a + 2% PEG-DMA in top view, all pores buckled. (c) Confocal image of one pore filled with 1% hyaluronic acid acrylamide hydrogel in side view. (d) Confocal image of one pore filled with 1.5% PEG-4a + 7.5% GelMA. In this picture, the evaluation of the buckling angle (α) and the swelling depth (h) are shown. (e) Graph showing the effect of adding linear PEG-DMA to PEG-4a with respect to swelling, pocket depth (red) and buckling angle α (blue) of swollen gels. Hydrogel swelling of PEG-4a + GelMA is displayed as a reference. (f) Confocal image of one pore filled with 3% PEG-4a without added PEG-DMA hydrogel in side view. (g) Confocal image of one pore filled with 3% PEG-4a + 2% PEG-DMA hydrogel in side view. (h) Confocal image of one pore filled with 3% PEG-4a + 4% PEG-DMA hydrogel in side view. (i) Schematic of the diffusion study with FITC-dextran of different molecular weights. The hydrogel scaffold filled with PEG/GelMA hydrogel was placed in cell media and subsequently FITC-dextran of differing molecular weights was added to the top compartment. The scaffold was imaged with z-stacks immediately until concentration equilibrium was reached. (j) Representative images of the largest FITC-dextran tested, M = 500 kDa over time. Left: hydrogel scaffold directly after FITC-dextran addition. Middle: FITC-dextran diffusion can be seen after 48 h with the naked eye for the highest molecular weight tested. Right: equilibrium is reached after 144 h. (k) Diffusion through the hydrogel membrane was monitored by measuring z-stacks with a confocal microscope over time.