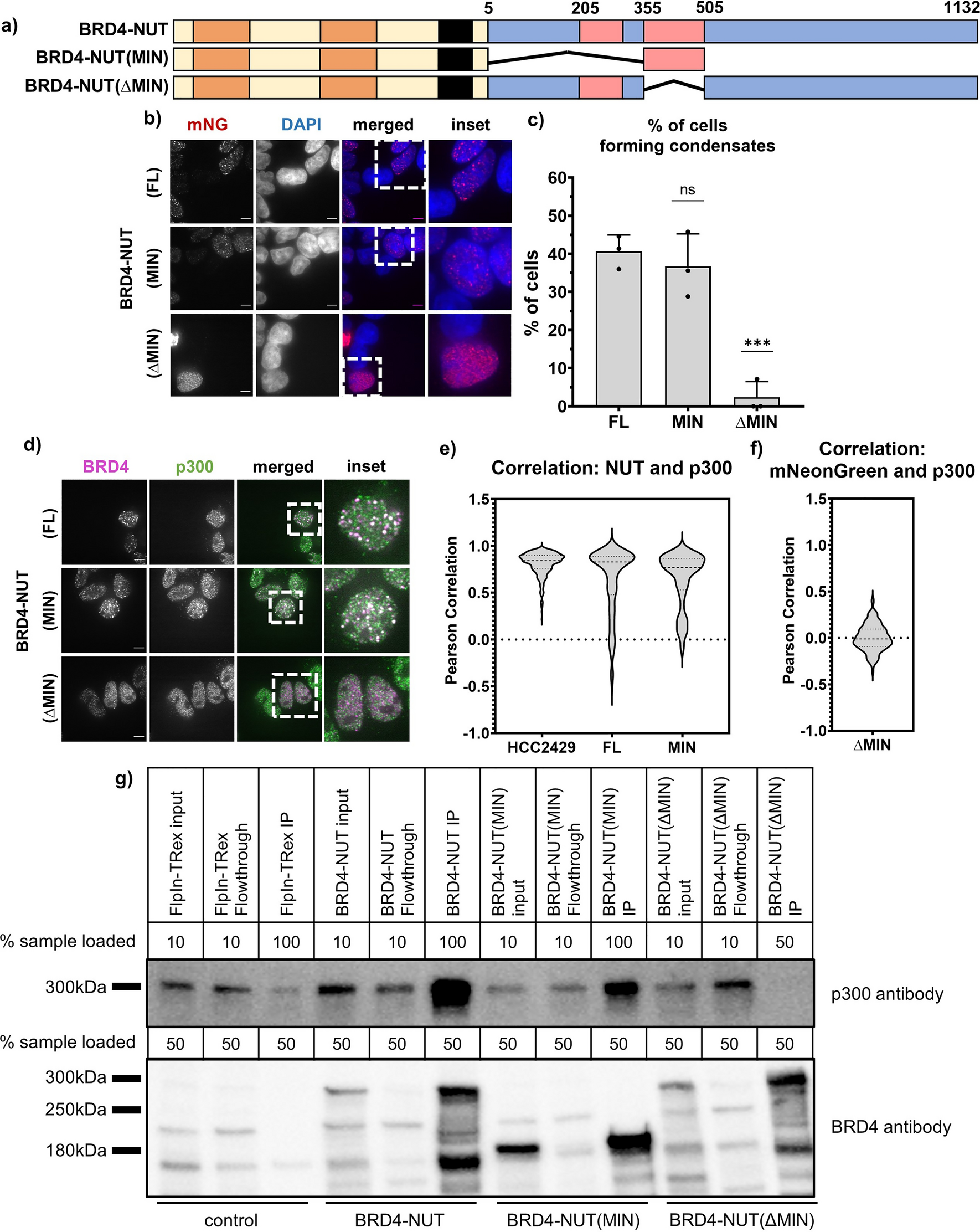
Figure 3

Minimal p300-interaction fragment of NUT in BRD4-NUT fusion is necessary and sufficient for condensate formation. (a) Schematic of all BRD4-NUT constructs. (b) Representative micrographs showing condensate formation in stable cell lines expressing different constructs. Staining against mNeonGreen shown in red, overlay with DAPI to indicate the nucleus. Scale bars = 10 μm. (c) Quantification of the micrographs represented in (b). (d) Representative micrographs comparing expression of constructs with or without p300-interaction motif in cells. Cells stained with anti-BRD4 antibody (magenta) and anti-p300 antibody (green). Scale bars = 10 μm. (e) and (f) Quantification of the overlap between condensates via co-staining shown as Pearson correlation. Cells co-stained with NUT and p300 antibodies (left) or mNeonGreen and p300 antibodies (right); Nut antibody epitope was removed in BRD4-NUT(ΔMIN), see Fig. S2b for more details. (g) Immunoprecipitation against mNeonGreen; western blot with p300 antibody and BRD4(N) antibody.