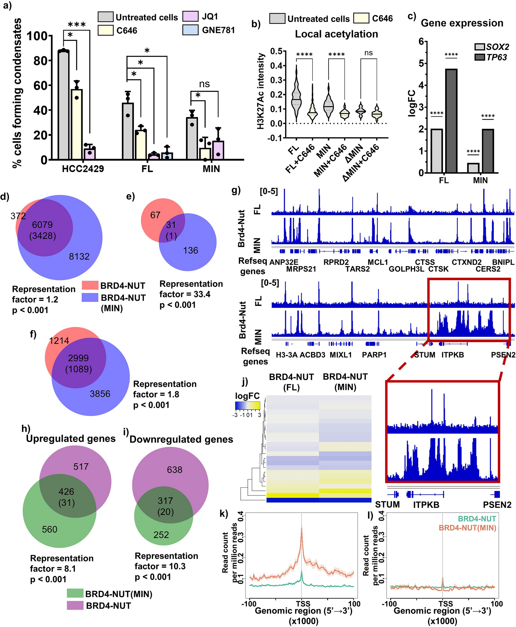
Figure 4

p300 binding and enzymatic activity are necessary for gene expression changes induced by BRD4-NUT. (a) Quantification of cells capacity to form condensates, comparing cells that are untreated (gray) and cells treated for 1 h with 20 µM C646 inhibitor (yellow), for 1 h with 1 µM JQ1 inhibitor (pink) or for 3 h with 1 µM GNE-781 inhibitor (blue). Cells compared here include HCC2429 Nut Carcinoma cell line and stable cell lines expressing BRD4-NUT(FL) and BRD4-NUT(MIN). Representative images of cells treated with inhibitors shown in Fig. S8. (b) Local acetylation measured as average fluorescence intensity across a condensate. Data shown for cells untreated (gray) or treated with C646 (yellow), in cells expressing BRD4-NUT(FL), BRD4-NUT(MIN) and BRD4-NUT(ΔMIN). (c) Graph showing logFC for SOX2 and TP63 genes upon expression of different BRD4-p300 constructs. (d) Venn diagram of gene occupancy by BRD4-NUT(FL) (pink) and BRD4-NUT(MIN) (blue), found via ChIPseq with α-NUT antibody: all annotated genes occupied by either protein. Values in the diagram show the number of unique genes annotated; numbers in parentheses represent the mean overlap in 20 iterations with a randomly generated gene pool of the same size, from the human genome. (e) Venn diagram of gene occupancy by BRD4-NUT(FL) (pink) and BRD4-NUT(MIN) (blue), found via ChIPseq with α-NUT antibody: genes annotated at promoter-TSS regions of genes, with normalized signal value of 0.3–1. Values in the diagram as in (d). (f) Venn diagram of gene occupancy by BRD4-NUT(FL) (pink) and BRD4-NUT(MIN) (blue), found via ChIPseq with α-NUT antibody: genes occupied by either protein outside of the promoter-TSS region, within 500 kb of TSS. Values in the diagram as in (d). (g) Example ChIPseq tracks comparing gene occupancy by BRD4-NUT(FL) and BRD4-NUT(MIN). Data scale: 0–5. Inset shows more closely an example of the same genes being occupied by both proteins, but BRD4-NUT(MIN) occupying more loci. (h) Venn diagram of genes upregulated upon expression of BRD4-NUT(FL) (purple) or BRD4-NUT(MIN) (green), found via RNAseq. Genes shown when fold change in expression was greater than two and p < 0.05. Numbers in parentheses represent the mean overlap in 20 iterations with a randomly generated gene pool of the same size, from the human genome. (i) Venn diagram of genes downregulated upon expression of BRD4-NUT(FL) (purple) or BRD4-NUT(MIN) (green), found via RNAseq. Statistical analyses as in (g). (j) RNAseq-ChIPseq data integration: heatmap showing up- and down-regulated genes found via RNAseq, bound by both BRD4-NUT(FL) and BRD4-NUT(MIN). Top 200 genes shown in the heatmap, based on p value. (k) Profiles of enrichment of BRD4-NUT (green) and BRD4-NUT(MIN) (orange) of differentially upregulated genes within 100 kb from TSS. Legend same as in (l). (l) Profiles of enrichment of BRD4-NUT (green) and BRD4-NUT(MIN) (orange) of differentially downregulated genes within 100 kb from TSS.