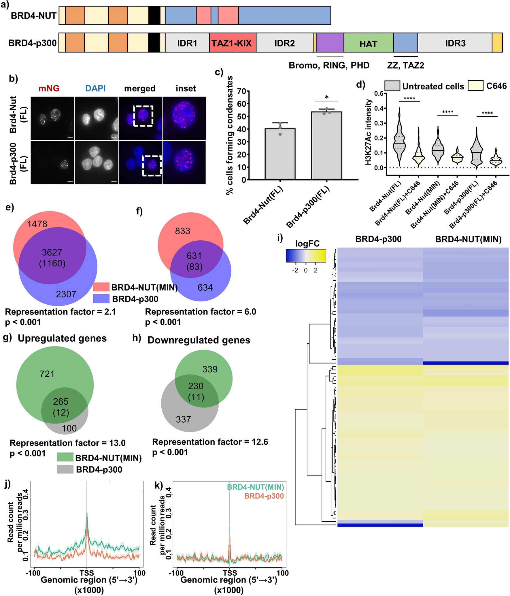
Figure 5

BRD4-p300 fusion forms condensates and recapitulates many of the transcriptional changes observed for BRD4-NUT fusion. (a) Schematic of BRD4-NUT and BRD4-p300. (b) Micrographs of BRD4-NUT and BRD4-p300—expressing stable cell lines. Cells are stained with mNeonGreen antibody; scale bars = 10 μm. (c) Quantification of the micrographs represented in (b). (d) Quantification of histone H3K27Ac staining in untreated vs. C646-treated cells. Local acetylation shown as average fluorescence intensity per condensate. (e) Venn diagram of genes acetylated upon expression of BRD4-NUT(MIN) (pink) and BRD4-p300 (blue), found via ChIPseq with α-H3K27Ac antibody, at promoter-TSS regions: all annotated genes. Values in the diagram show the number of unique genes annotated; numbers in parentheses represent the mean overlap in 20 iterations with a randomly generated gene pool of the same size, from the human genome. (f) Venn diagram of genes acetylated upon expression of BRD4-NUT(MIN) (pink) and BRD4-p300 (blue), found via ChIPseq with α-H3K27Ac antibody, at promoter-TSS regions: Diagram shows only genes after applying 0.3–1 normalized signal value cutoff. Values in the diagram as in (e). (g) Venn diagram of genes upregulated upon expression of BRD4-NUT(MIN) (green) or BRD4-p300 (gray), found via RNAseq. Genes shown when fold change in expression was greater than two and p < 0.05. Numbers in parentheses represent the mean overlap in 20 iterations with a randomly generated gene pool of the same size, from the human genome. (h) Venn diagram of genes downregulated upon expression of BRD4-NUT(MIN) (green) or BRD4-p300 (gray), found via RNAseq. Statistical analyses as in (g). (i) RNAseq-ChIPseq data integration: heatmap showing up- and down-regulated genes found via RNAseq, that are bound by both BRD4-NUT(MIN) and BRD4-p300. Top up- and downregulated genes shown in the heatmap, based on log fold change, where log fold change was greater than 0.5. (j) Profiles of enrichment of BRD4-NUT(MIN) (green) and BRD4-p300 (orange) of differentially upregulated genes within 100 kb from TSS. Legend same as in (k). (k) Profiles of enrichment of BRD4-NUT(MIN) (green) and BRD4-p300 (orange) of differentially downregulated genes within 100 kb from TSS.