Figure 3
From: Specific subsets of urothelial bladder carcinoma infiltrating T cells associated with poor prognosis

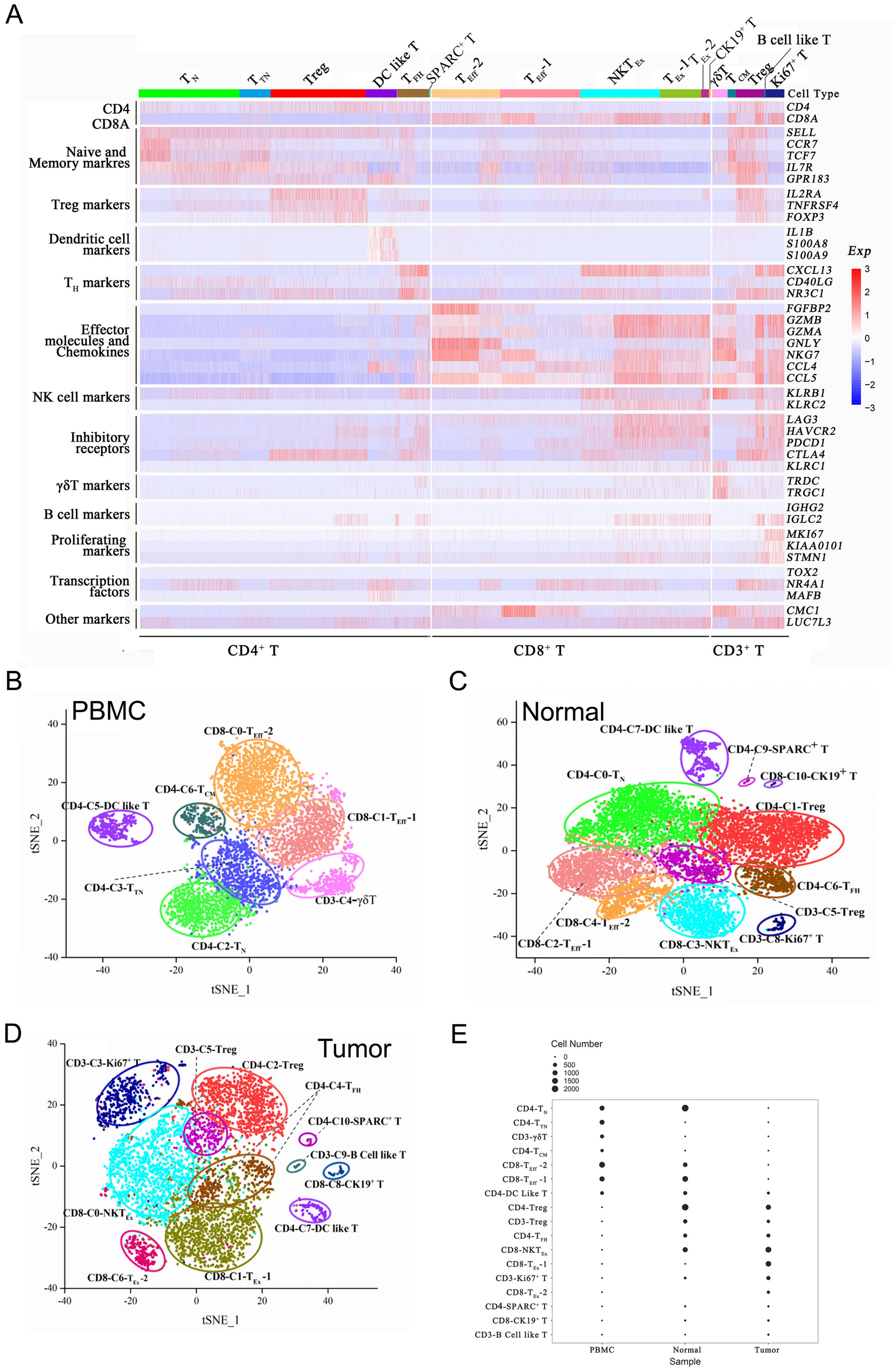
Single-cell analysis of tumor-infiltrating infiltrating T cells in UBC2 (A) Heat map from SAVER imputed data with cells grouped into clusters (indicated by colored bars at the top). The top ten genes differentially expressed for each cluster are shown on the y axis, and key genes are also shown for each cluster. (B) The t-SNE projection of T cells of PBMC from UBC2, showing the formation of seven main clusters shown in different colors. (C) The t-SNE projection of T cells of NBT from UBC2, showing the formation of 11 main clusters shown in different colors. (D) The t-SNE projection of T cells of UBC tissue from UBC2, showing the formation of 11 main clusters shown in different colors. (E) The frequencies of each phenograph cluster within the PBMC, NBT, and UBC tissue samples are depicted by balloon plots.