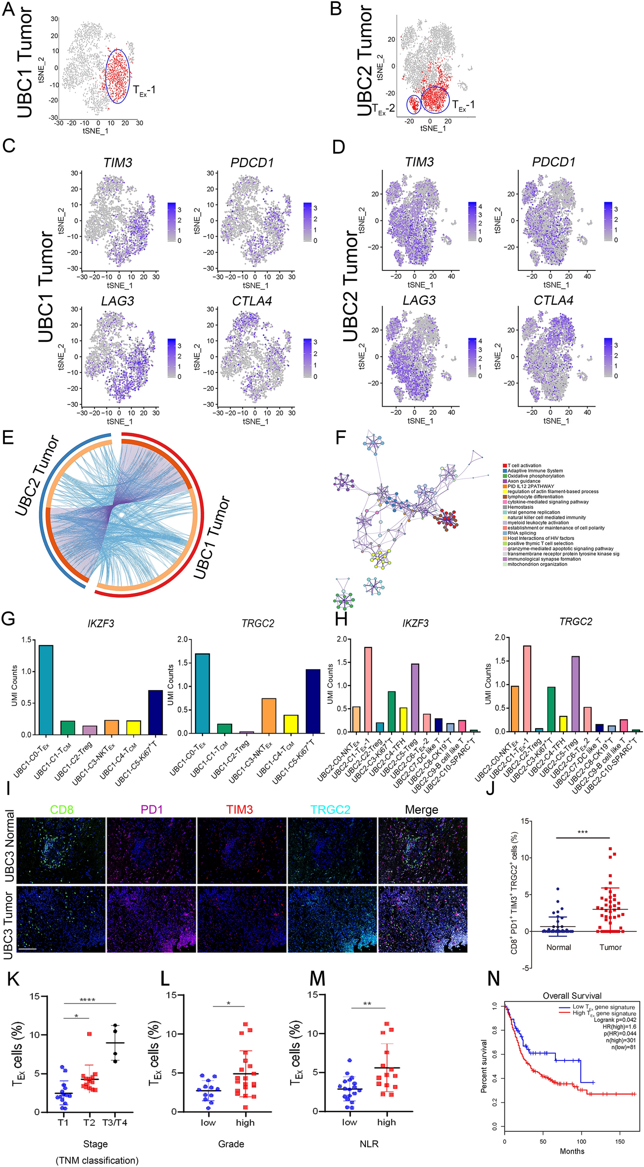
Figure 4
From: Specific subsets of urothelial bladder carcinoma infiltrating T cells associated with poor prognosis

Characterization of exhausted CD8+ T Cells and its clinical implication in UBC (A, B) The t-SNE projection of exhausted CD8+ T cells (red) in tumor tissues of UBC1 and UBC2. (C, D) Expression levels of TIM3, PDCD1, LAG3 and CTLA4, across 7939 (UBC1 2446 and UBC2 5493) single T cells illustrated in t-SNE plots. (E) The gene expression status between tumor tissues of UBC1 and UBC2 were visualized in a circular layout via the Circos analysis tool. The red line of the outer circle manifests UBC1, and the blue one stands for UBC2. The orange line of the inner circle manifests the common genes shared by both UBC1 and UBC2. The light orange line in the circle indicates the functional correlation between genes. (F) Pathway enrichment of 487 (UBC1 273, UBC2 214) signature genes in TEx. (G) UMI counts of IKZF3 and TRGC2 in C0-TEx-1, C1-TCM, C2-Treg, C3-NKTEx and C4-TCM clusters in UBC1. (H) UMI counts of IKZF3 and TRGC2 in C0-NKTEx, C1-TEx-1, C2-Treg, C6-TEx-2, C7-DC like T, C8-CK19+ T, C9-B cell like T and C10-SPARC+ T clusters in UBC2. (I) Representative immunofluorescent staining with anti-CD8, PD1, TIM3 and TRGC2 antibodies in NBT and UBC tissues. Bar = 125 μm. (J) The parentage of CD8+PD1+TIM3+TRGC2+ TEx in NBT and UBC tissues. (K) Correlation analysis between staging and TEx cells in UBC patients. (L) Correlation analysis between grading and TEx cells in UBC patients. (M) Correlation analysis between NLR and TEx cells in UBC patients. (N) Kaplan–Meier curves comparing the OS between UBC patients expressing high or low levels of gene signature in TEx, log-rank test. n, patient number. Data are presented as mean ± SD. *P < 0.05, **P < 0.01.