Figure 7
From: Specific subsets of urothelial bladder carcinoma infiltrating T cells associated with poor prognosis

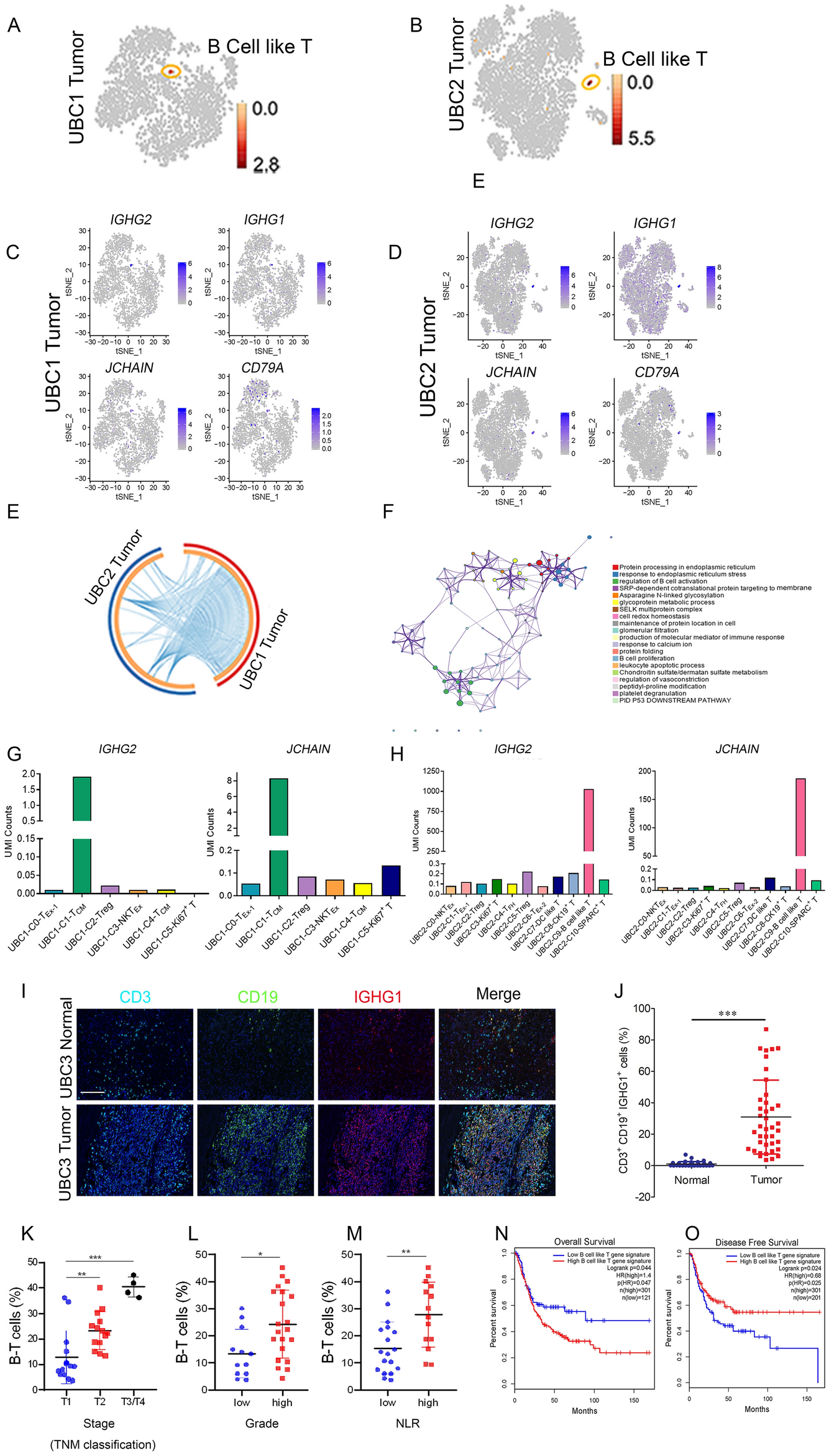
Characterization of B-T Cells and its clinical implication in UBC (A, B) The t-SNE projection of B-T cells in tumor tissues of UBC1 and UBC2, showing in red. (C–D) Expression levels of IGHG1, IGHG2, JCHAIN and CD79A, across 7939 (UBC1 2,446 and UBC2 5493) single T cells illustrated in t-SNE plots. (E) The gene expression status between tumor tissues of UBC1 and UBC2 were visualized in a circular layout via the Circos analysis tool. The red line of the outer circle manifests UBC1, and the blue one stands for UBC2. The orange line of the inner circle manifests the common genes shared by both UBC1 and UBC2. The light orange line in the circle indicates the functional correlation between genes. (F) Pathway enrichment of 193 (UBC1 86, UBC2 107) signature genes in B-T cells. (G) UMI counts of IGHG2 and JCHAIN in C0-TEx, C1-TCM, C2-Treg, C3-NKTEx, C4-TCM and C5-Ki67+ T clusters in UBC1. (H) UMI counts of IGHG2 and JCHAIN in C0-NKTEx, C1-TEx-1, C2-Treg, C3-Ki67+ T, C4-TFH, C5-Treg, C6-TEx-2, C7-DC like T, C8-CK19+ T, C9-B-T and C10-SPARC+ T clusters in UBC2. (I) Representative immunofluorescent staining with anti-CD3, CD19 and IGHG1 antibodies in NBT and UBC tissues. Bar = 125 μm. (J) The parentage of CD3+CD18+IGHG1+ B-T cells in NBT and UBC tissues. (K) Correlation analysis between staging and B-T cells in UBC patients. (L) Correlation analysis between grading and B- T cells in UBC patients. (M) Correlation analysis between NLR and B-T cells in UBC patients. (N–O) Kaplan–Meier curves comparing the OS and DFS between UBC patients expressing high or low levels of gene signature in B cell like T cells, log-rank test. n, patient number. Data are presented as mean ± SD. *P < 0.05, **P < 0.01.