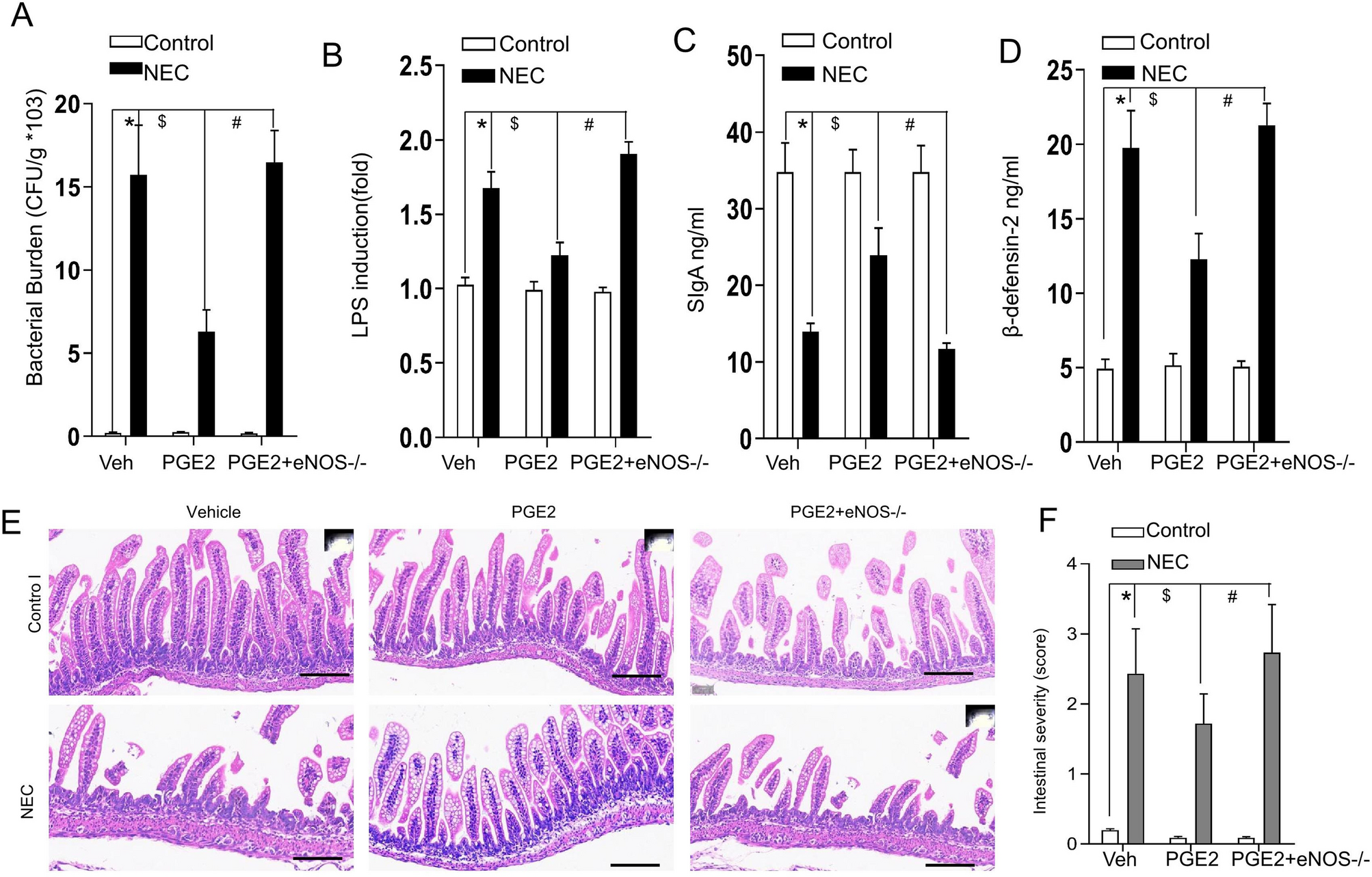
Figure 5

eNOS depletion abolished the effect of PGE2 on NEC. (A) Blood bacterial growth quantification under the indicated conditions (n = 5–10 animals per group). (B) Endotoxin levels (LPS) are presented relative to control-fed animals (n = 5–10 animals per group). The concentrations of SIgA (C) and β-defensin-2 (D) were measured in the terminal ileum of mice treated as indicated (n = 5–10 animals per group). The histograms are represented as the means ± SEMs. *P < 0.01 vs. WT control; #,$P < 0.01 vs. the corresponding WT mice with NEC; §P < 0.01 vs. the corresponding eNOS−/− mice with NEC (one-way ANOVA); (E) Representative terminal ileums with H&E staining for the pups from three independent replicate coverslips with experimental NEC treated as indicated. Scale bars: 100 μm; (F) NEC severity scores based on morphological performances were measured by the pathologist (n = 10–18 mice per group). Columns, means; bars, SEM. *P < 0.01 vs. the corresponding WT control; #,$P < 0.01 vs. the corresponding WT mice with NEC; §P < 0.01 vs. the corresponding eNOS−/− mice with NEC (one-way ANOVA).