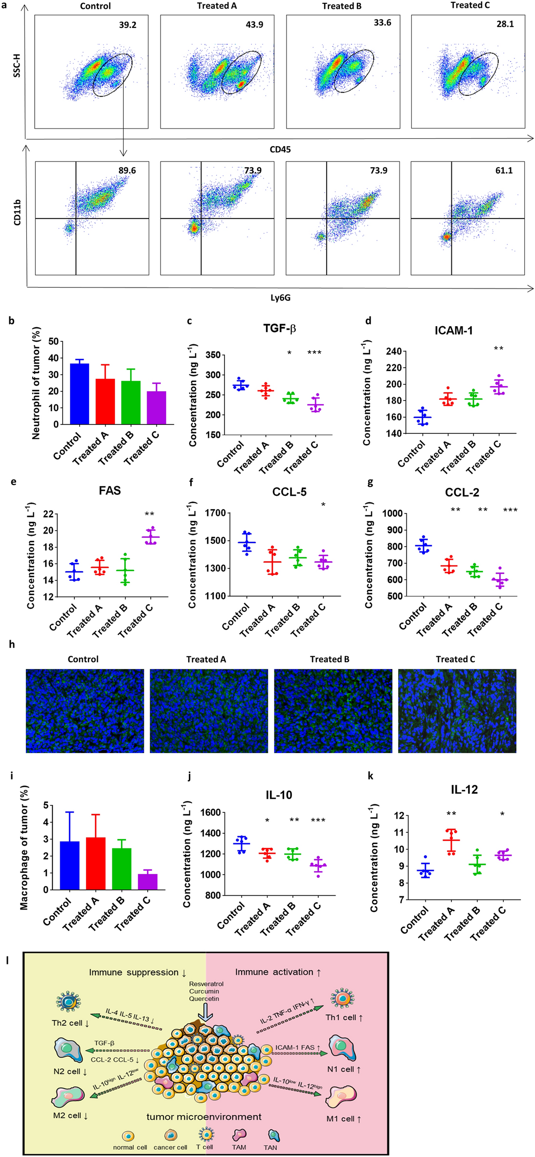
Figure 6

Feeding RCQ led to a decrease in the proportion of neutrophils (CD45+Ly6G+CD11b+) in the tumor microenvironment and induced the formation of N1 neutrophils and M1 macrophages. (a) Flow cytometry scatter dot plots for neutrophils. (b) Proportions of neutrophils in tumor microenvironment (n = 4 mice). The inflammatory factors of TGF-β (c), ICAM-1 (d), FAS (e), CCL-5 (f), and CCL-2 (g) in the tumor were detected by ELISA (n = 6 mice). (h) Immunohistochemical staining of macrophages (green) and nucleus (DAPI, blue). (i) Proportions of macrophages in tumor microenvironment (n = 4 mice). The inflammatory factors of IL-10 (j) and IL-12 (k) in the tumor were detected by ELISA (n = 6 mice). (l) Schematic of the antitumor mechanism of RCQ combinations on breast cancer-bearing mice. Error bars represent mean ± SD. *p < 0.05, **p < 0.01, ***p < 0.001, ****p < 0.0001 vs control.