Figure 3

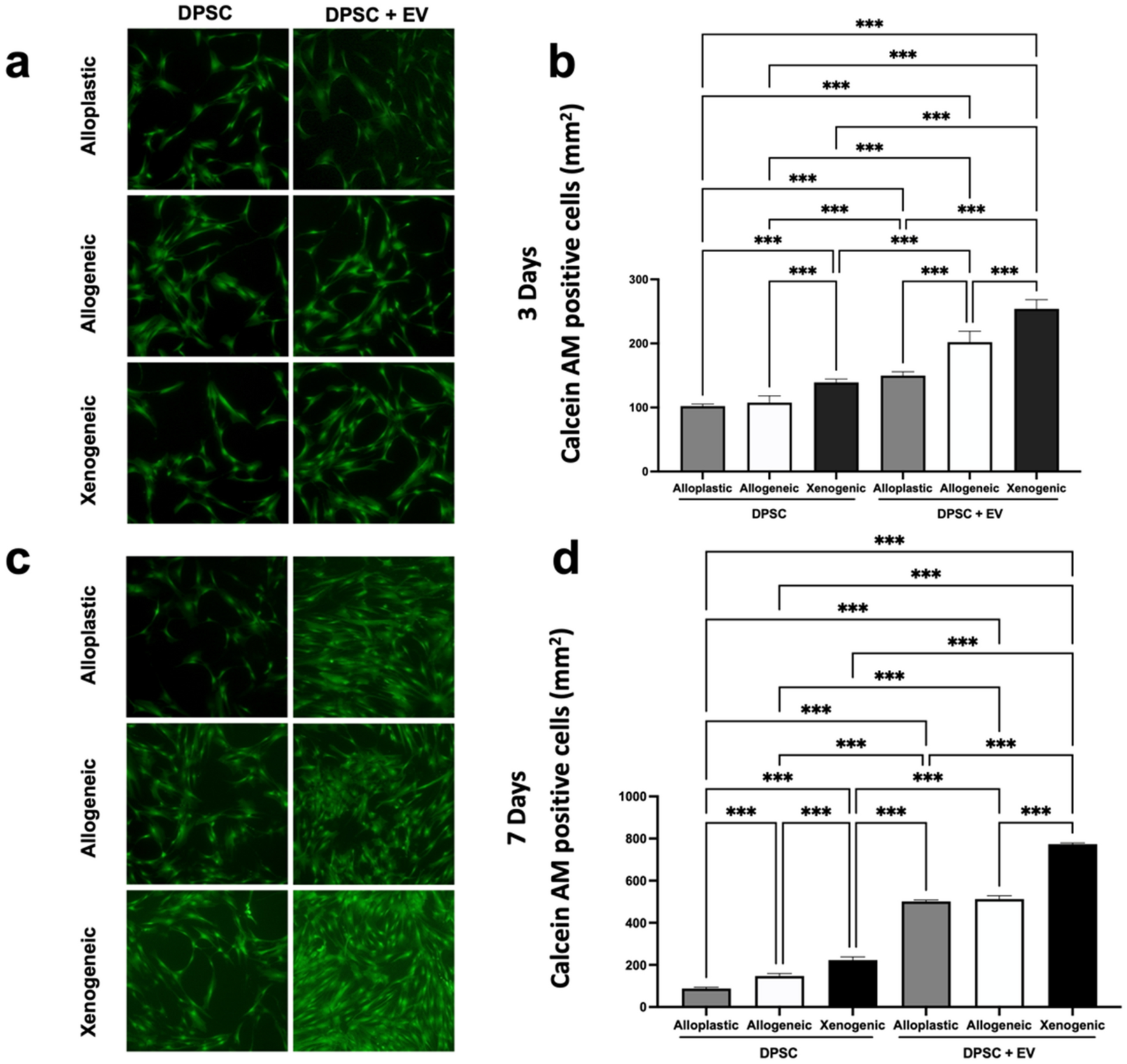
Measurement of cell proliferation and attachment by Calcein AM staining; (a, b) after 3 days of cell culture. (c, d) after 7 days of cell culture. 50 × magnification; ***p < 0.001.

Measurement of cell proliferation and attachment by Calcein AM staining; (a, b) after 3 days of cell culture. (c, d) after 7 days of cell culture. 50 × magnification; ***p < 0.001.