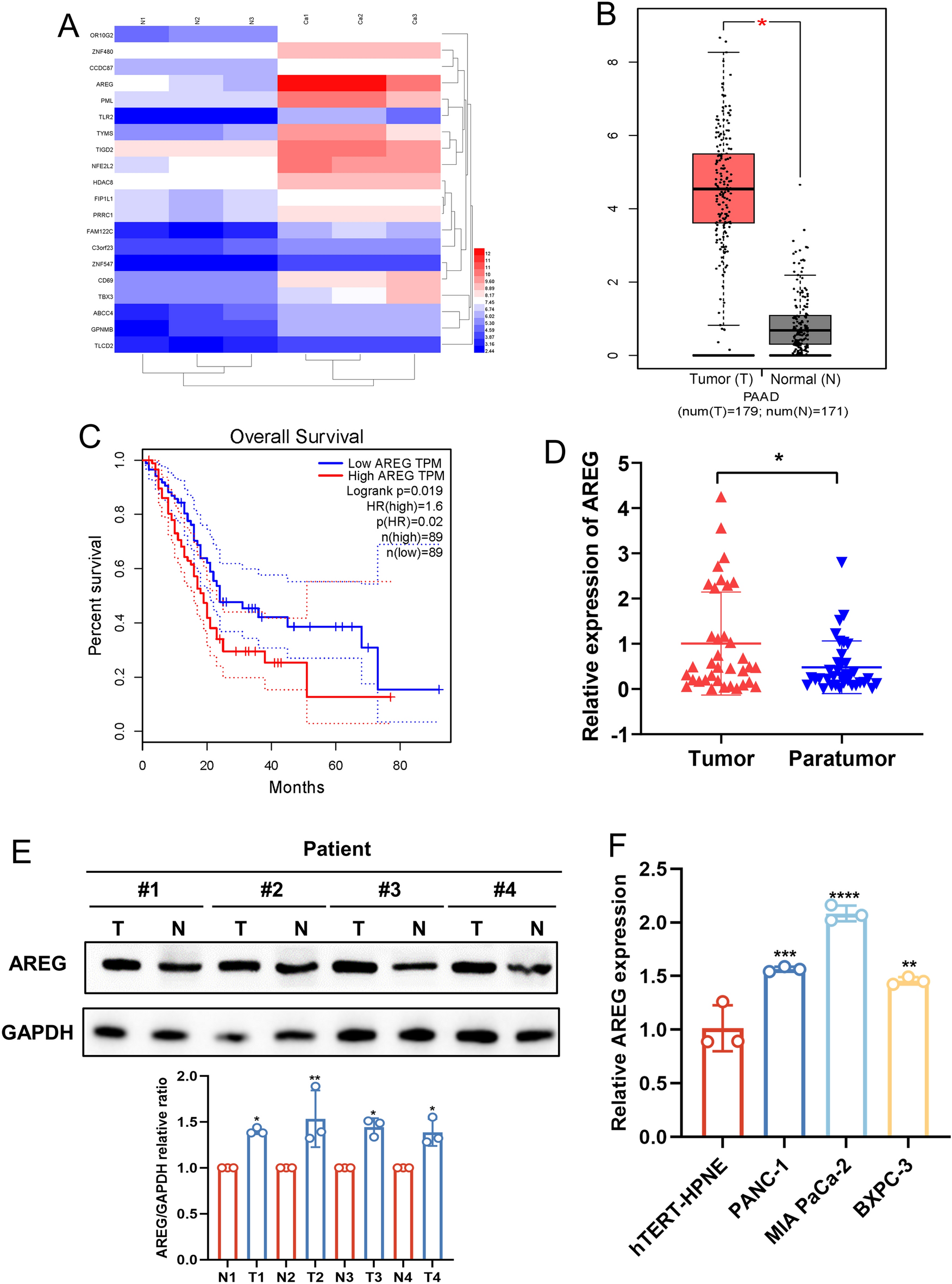
Figure 1

AREG is highly expressed in PC and negatively correlates with prognosis. (A) The expression level of AREG mRNA was analyzed using RNA microarray containing 3 pairs of PC tissues and paracancerous tissues. (B) AREG mRNA expression was analyzed in PC tissues using an online tool GEPIA. (C) The association between AREG mRNA expression and overall survival in PC was analyzed using an online tool Kaplan–Meier plotter. (D) AREG mRNA was analyzed by qPCR in 36 pairs of PC tissues collected from our hospital. (E) AREG protein expression was examined in four pairs of PC tissues by western blotting. (F) AREG expression was examined in PC cells and HPNE cells by qPCR. Data are expressed as the mean ± SD. *P < 0.05, **P < 0.01, ***P ≤ 0.001, and ****P ≤ 0.001 compared with the control. Abbreviations: PC pancreatic cancer, T tumor, N normal, qPCR quantitative polymerase chain reaction, HPNE pancreatic epithelial cell line.