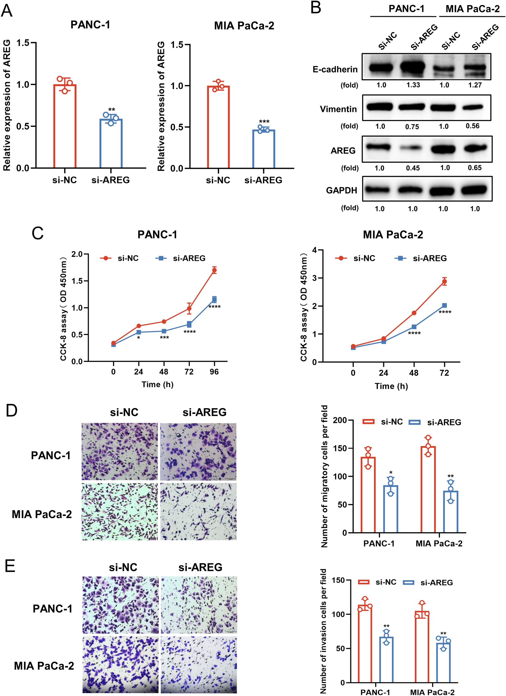
Figure 2

AREG knockdown suppresses proliferation, migration, invasion, and EMT of PC cells in vitro. (A) AREG was knocked down using siRNA and the inhibitory efficacy was examined by qPCR. (B) The effects of AREG knockdown on the expression of E-cadherin and Vimentin in PC cells were examined by western blotting. (C) The effect of AREG knockdown on the proliferative capacity of PC cells was examined by CCK8 assay. (D, E) The effects of AREG knockdown on the migratory (D) and invasive (E) capacity of PC cells were examined by transwell assay. Scale bar: 100 μm. Data are expressed as the means ± SD. *P < 0.05, **P < 0.01, ***P ≤ 0.001, and ****P ≤ 0.001 compared with the control. Abbreviations: PC pancreatic cancer, CCK8 cell counting kit-8, qPCR quantitative polymerase chain reaction.