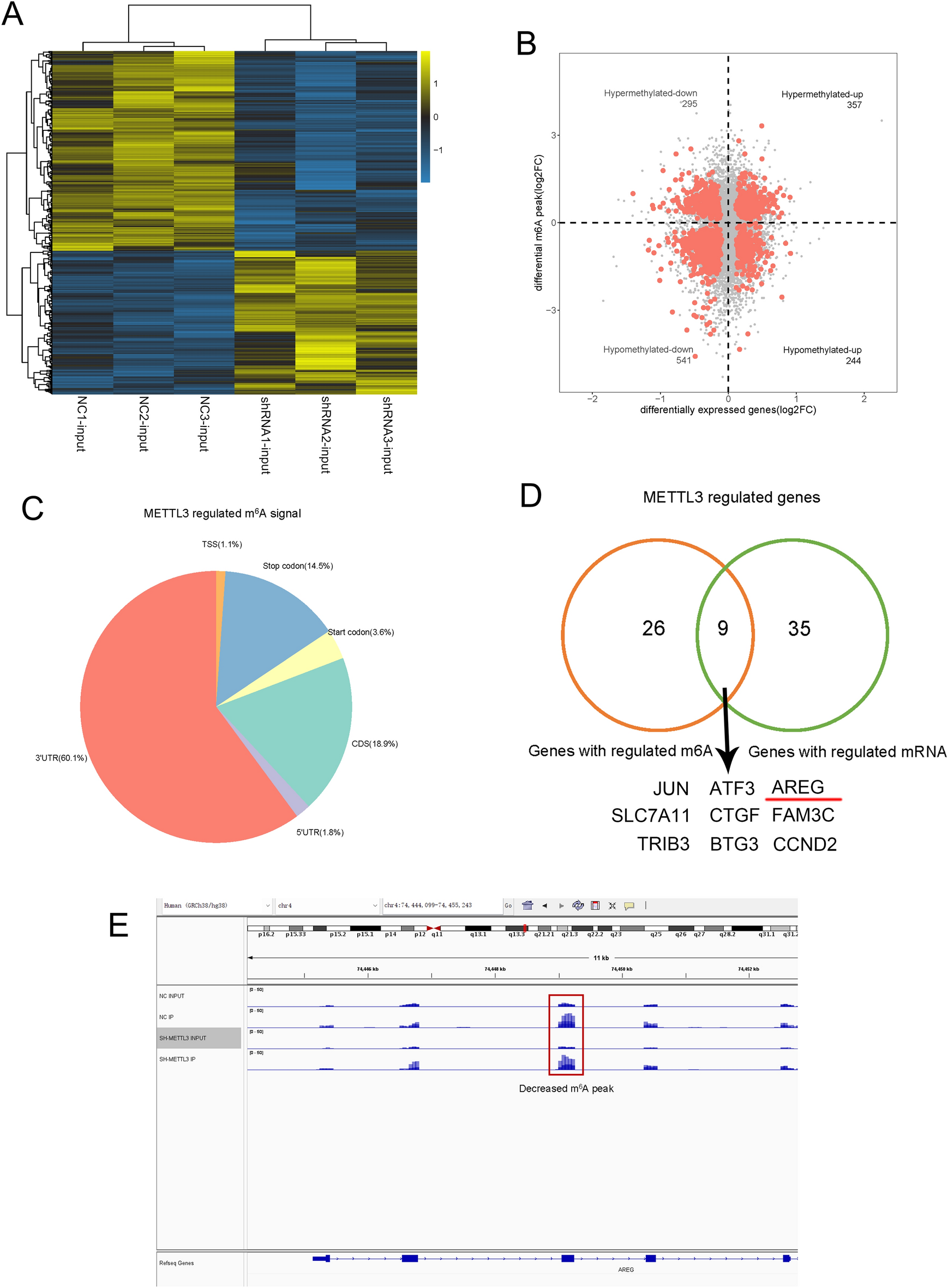
Figure 3

METTL3 mediates m6A upregulation on AREG mRNA. (A) Differentially expressed genes in PANC-1 cells transfected by NC or METTL3 shRNA were analyzed by RNA-sequencing. (B) An interaction analysis of MeRIP-sequencing and RNA-sequencing to show the distribution of m6A peaks (fold change > 1) in METTL3 knockdown PANC-1 cells compared to control cells. (C) The proportion of m6A peaks distributed in the 5′ untranslated regions (5′-UTR), the start codon, the coding region (CDS), the stop codon, and the 3′ untranslated regions(3′-UTR) was calculated. (D) Venn diagram was employed toidentify the mRNAs with both changes on m6A peaks and gene expression. (E) IGV was used to analyzed the location of m6A peak in AREG. Abbreviations: MeRIP Methylated RNA immunoprecipitation, NC negative control, m6A N6-methyladenosine, 5′-UTR 5′untranslated regions, 3′-UTR 3′untranslated regions, CDS the coding region.