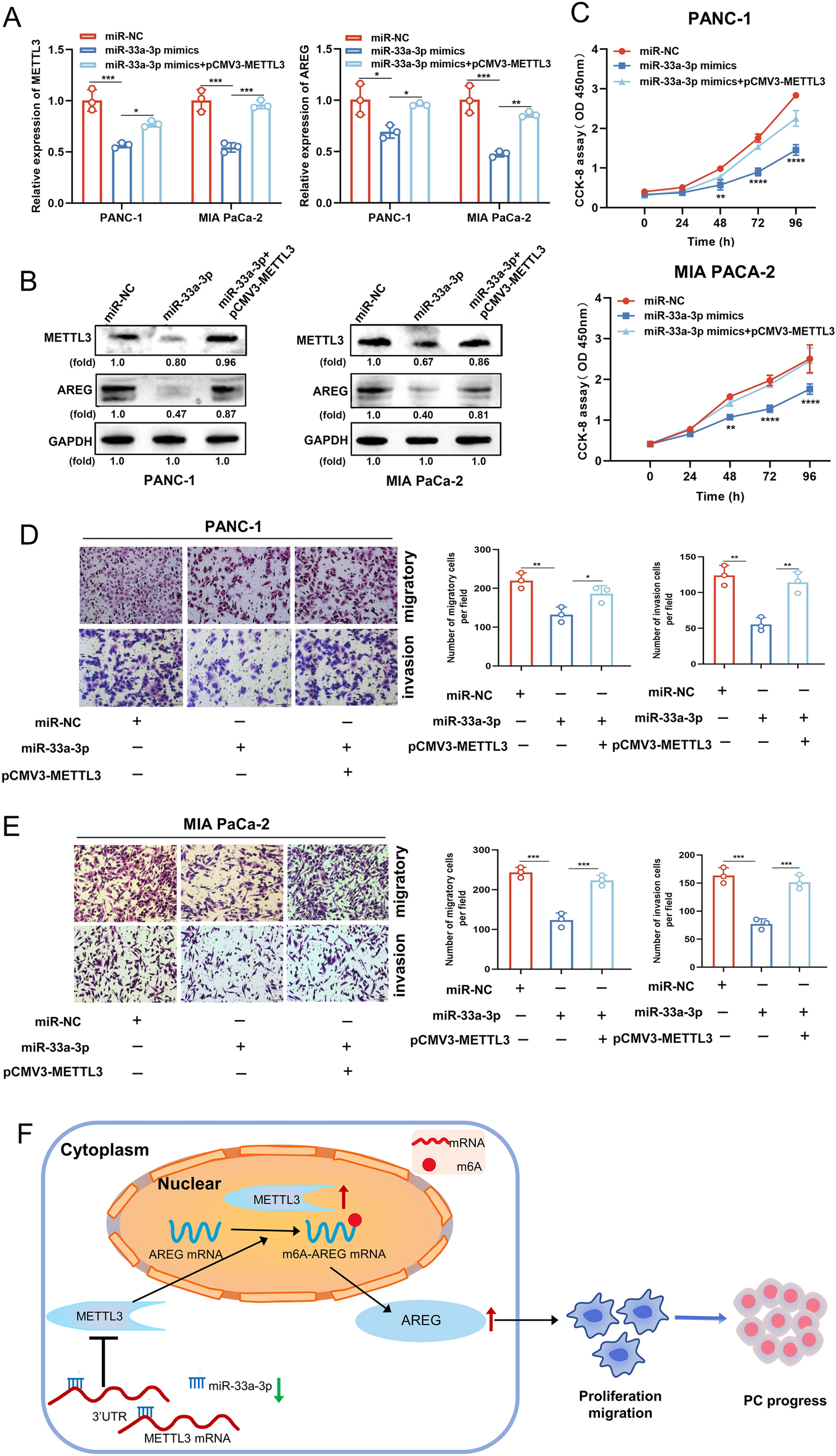
Figure 8

miR-33a-3p suppresses PC progression via the miR-33a-3p/METTL3 axis. (A) The reversal effect of METTL3 overexpression on AREG mRNA level in miR-33a-3p mimics PC cells was examined by qPCR. (B) The reversal effect of METTL3 overexpression on AREG protein level in miR-33a-3p mimics PC cells was examined by western blotting. (C) The reversal effect of METTL3 overexpression on the proliferative capacity in miR-33a-3p mimics PC cells was examined by CCK8 assay. (D, E) T The reversal effects of METTL3 overexpression on the migratory (C) and invasive (D) capacity in miR-33a-3p PC cells were examined by transwell assay. Scale bar: 100 μm. (F) Schematic model on the role of miR-33a-3p in regulating METTL3-mediated AREG stability in an m6A-dependent manner, thus inhibiting pancreatic cancer invasion and metastasis. Data are expressed as the means ± SD. *P < 0.05, **P < 0.01, ***P ≤ 0.001, and ****P ≤ 0.001 compared with the control. Abbreviations: PC pancreatic cancer, NC negative control, qPCR quantitative polymerase chain reaction.