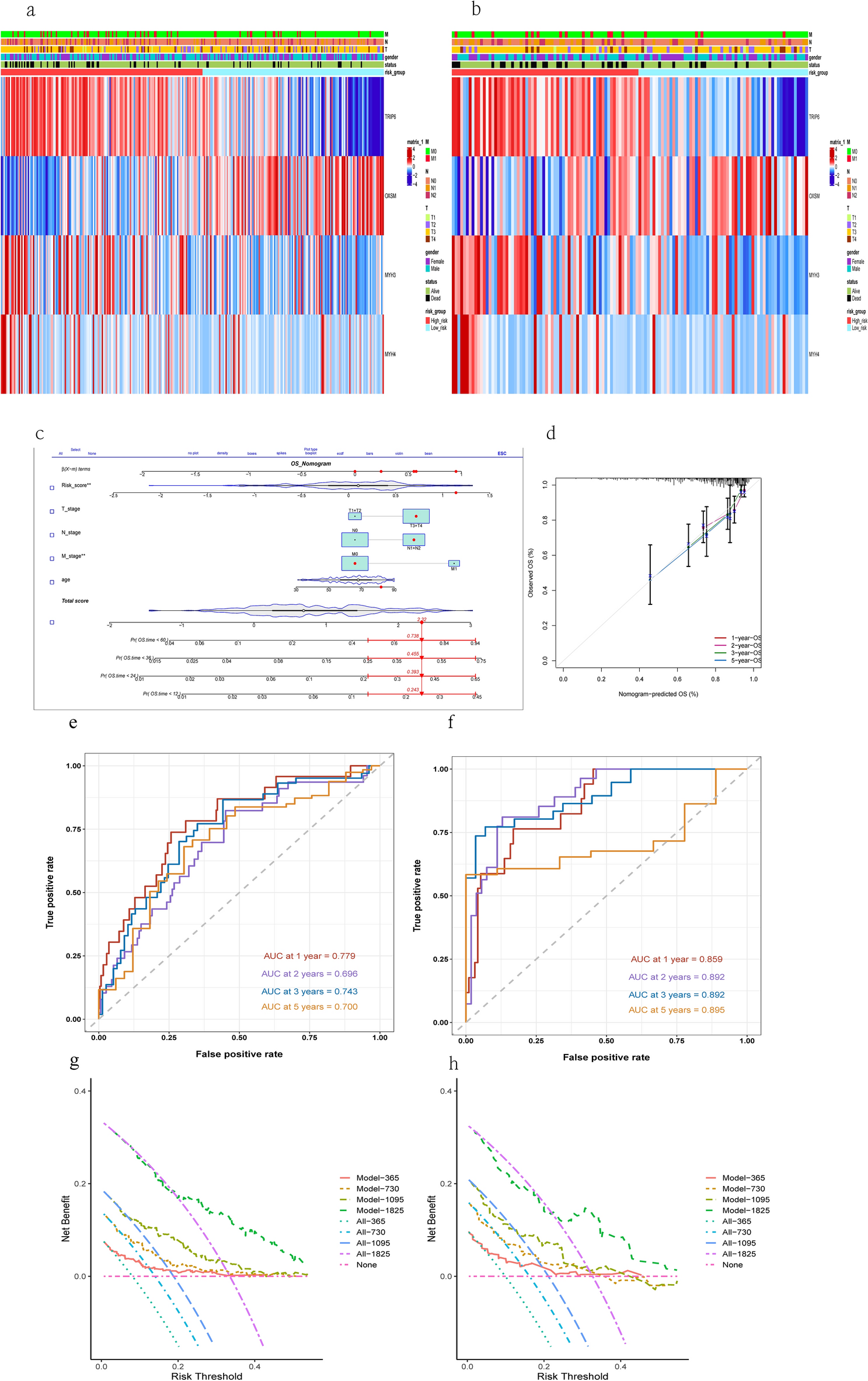
Figure 6

Nomogram development, evaluation and validation. (a,b) Heatmap of model-genes identified in the train set and test set. (c) Nomogram was developed based on the risk scores and different clinical features. (d) Calibration plots were constructed to evaluate the predictive performance of overall survival. The ROC curve of the nomogram in the train cohort (e) and test cohort (f). The decision curves of the nomogram in the train set (g) and test set (h).