Figure 2

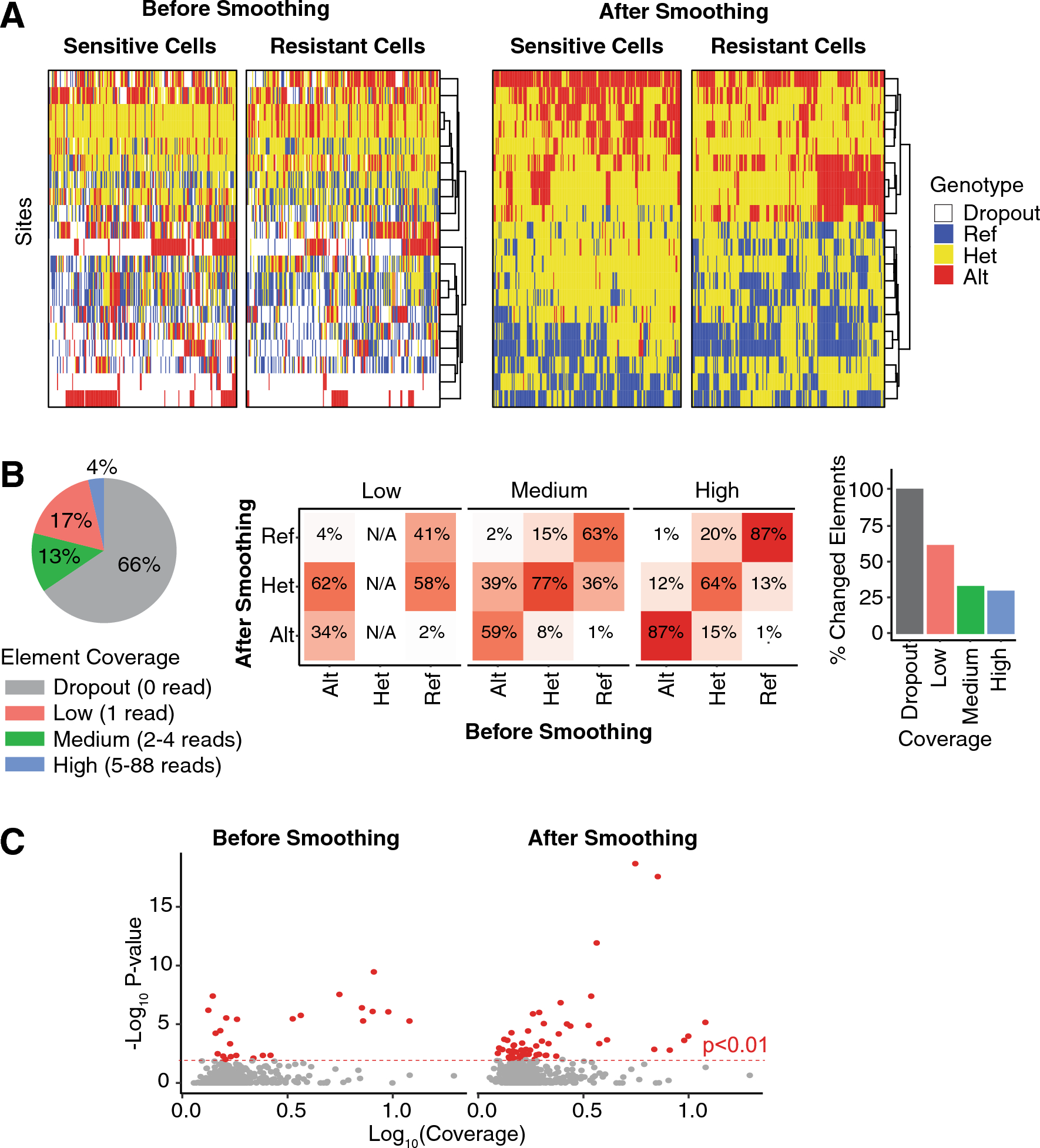
Smoothing improves the distinction of the genotype profile of the resistant and sensitive cells. (A) Heatmaps show the genotype profile of the resistant and sensitive cells (columns) for the 20 sites (rows) that are most significantly associated with resistance. The heatmaps on the left show the genotype profiles before smoothing, and the ones on the right show the genotype profiles after smoothing. The genotypes are called as either Reference (blue), Alternate (red), or Heterozygous (yellow). Missing data (drop-out) are shown in white. (B) (left panel) The pie chart shows the distribution of the number of reads seen in each element in the site x cell matrix. The fraction of elements with no reads (dropout—the site is not seen in a cell) is shown in grey, the ones with a single read is shown in red, 2–4 reads is green, and at least 5 reads in blue. (middle panel) The tables show how the genotype frequencies changed after smoothing. The elements are discretized into Low (1 read; left table), Medium (2–4 reads; middle table), and High (5+ reads; right table) coverage groups. The columns indicate whether the genotype was Alt(ernate), Het(erozygous), or (Ref)erence before smoothing, and the rows indicate the genotype after smoothing. Each cell in the table indicates the percent of elements that were changed. Each column adds up to 100% (after accounting for rounding artifacts). The Het column in the Low coverage coverage group contains N/A because we cannot call a heterozygous genotype from only 1 read without smoothing. (right panel) The bar plot shows the percent of elements in each coverage group that are changed. (C) The scatter plots show the association between the mean coverage (x-axis) of each mutation site (points) and the correlation of its predicted genotype with the resistance phenotype (y-axis) either before (left plot) or after smoothing (right). Sites associated with the resistance phenotype at p < 0.01 are shown in red.