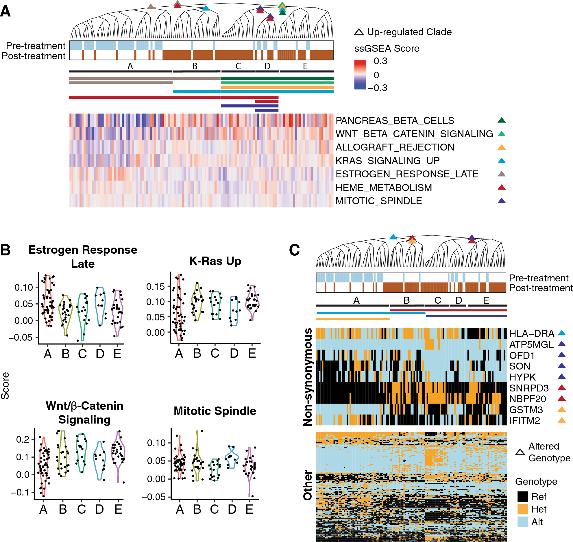
Figure 5

Associating the genotypes with phenotypes. (A) The phylogeny from the breast tumor data set in Fig. 4B is reproduced here with new annotations. The phylogeny is split into five clades (A–E). The clades associated with high pathway scores are marked with a colored triangle. The siblings of these clades have low pathway scores. The heatmap on the bottom shows the mean-centered ssGSEA scores for the Hallmark pathways significantly associated with the phylogeny based on phylogenetic signal (fdr < 0.05). Each pathway is labeled with colored triangle(s) that indicate the clade(s) with high pathway score. The phylogenetic associated clades are marked by the horizontal bars below the phylogeny. (B) The violin plots show the ssGSEA scores for the five clades. (C) This phylogeny and its clades are annotated similarly to those in figure A, except that gene mutations are associated with the phylogeny, rather than pathway scores. The heatmap on top shows genes with non-synonymous mutations that are correlated with the phylogeny. The bottom heatmap shows the remaining genes that are correlated with the phylogeny (fdr < 0.01).