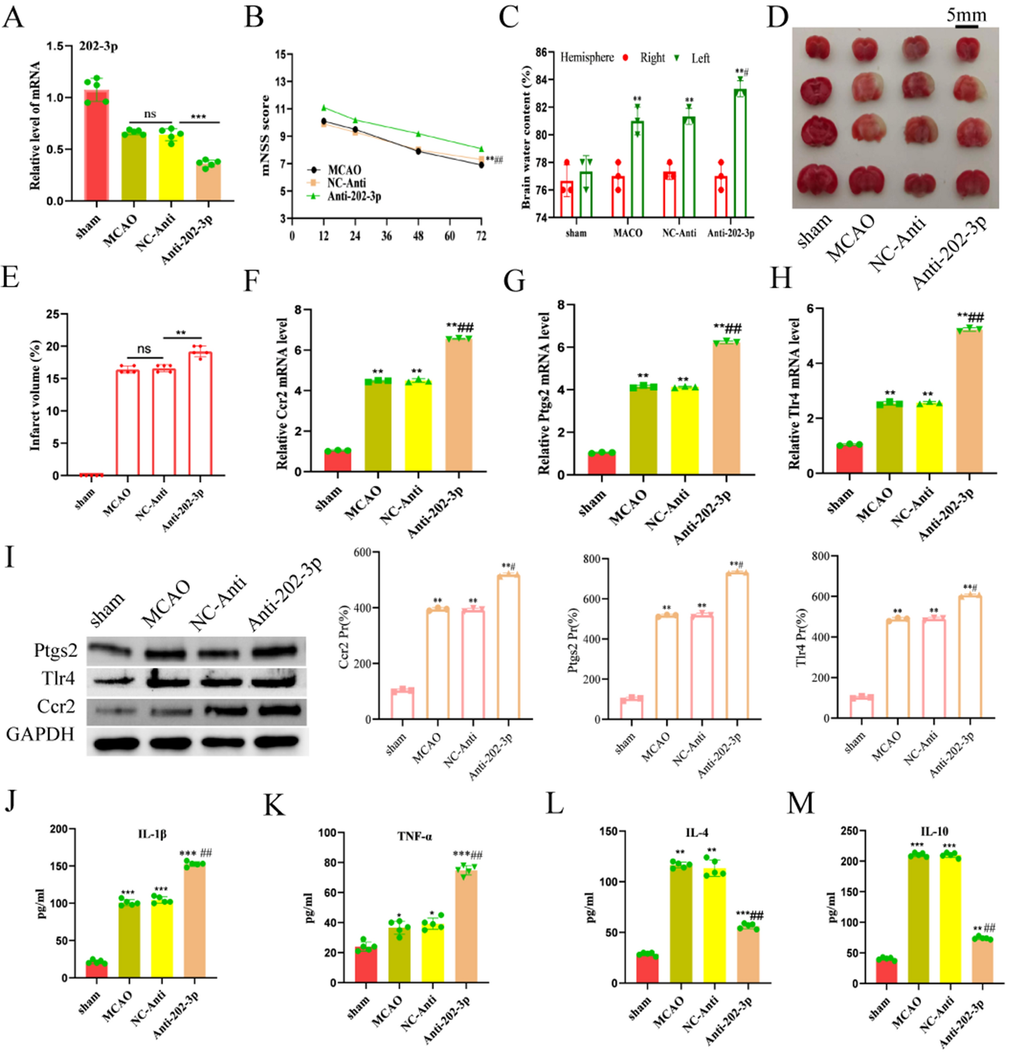
Figure 10

MiR-202-3p knockdown increased the infarct volume and pro-inflammatory cytokines after MCAO/R. (A) The expression of miR-202-3p was detected with qPCR with different treatments. Data are presented as the mean ± SEM, n = 5, ***p < 0.001 versus NC-Anti group, ns p > 0.05 versus MCAO/R, Mann–Whitney test. (B) Time-course of modified neurological severity scores. Data are presented as the mean ± SD, n = 5, **p < 0.01 versus NC-Anti group, ##p < 0.01 versus MCAO/R. Mann–Whitney test. (C) The brain water content was measured to reflect the severity of brain edema. Bars indicate the mean ± SD, n = 3, **p < 0.01 versus sham group, *p < 0.05 versus sham group, #p < 0.05 versus NC-Anti group, t-test. (D) TTC-stained brain slices in sham. (E) Comparison of the percentages of infarct volume between each group of mice. n = 5, **p < 0.01 versus NC-Anti group, Mann–Whitney test. (F–H) The expression of Ptgs2, Tlr4 and Ccr2 were detected with qPCR with different treatments respectively. (I) The expression of Ptgs2, Tlr4 and Ccr2 were detected with the western blot with different treatments respectively. Data are presented as the mean ± SEM, n = 5, **p < 0.001 versus NC-Anti group, ns p > 0.05 versus MCAO, Mann–Whitney test, #p < 0.05 versus NC-Anti group, t-test. An ELISA examined the protein levels of IL-1β (J), TNF-α (K), IL-4 (L), and IL-10 (M) in the infarcted cortex at 24 h after MCAO. Data represent the mean ± SD. n = 5. *p < 0.05, **p < 0.01, and ***p < 0.001 versus sham group; ##p < 0.01, and ###p < 0.001 versus NC-Anti group, t-test.