Figure 3
From: Dynamic interplay between sortilin and syndecan-1 contributes to prostate cancer progression

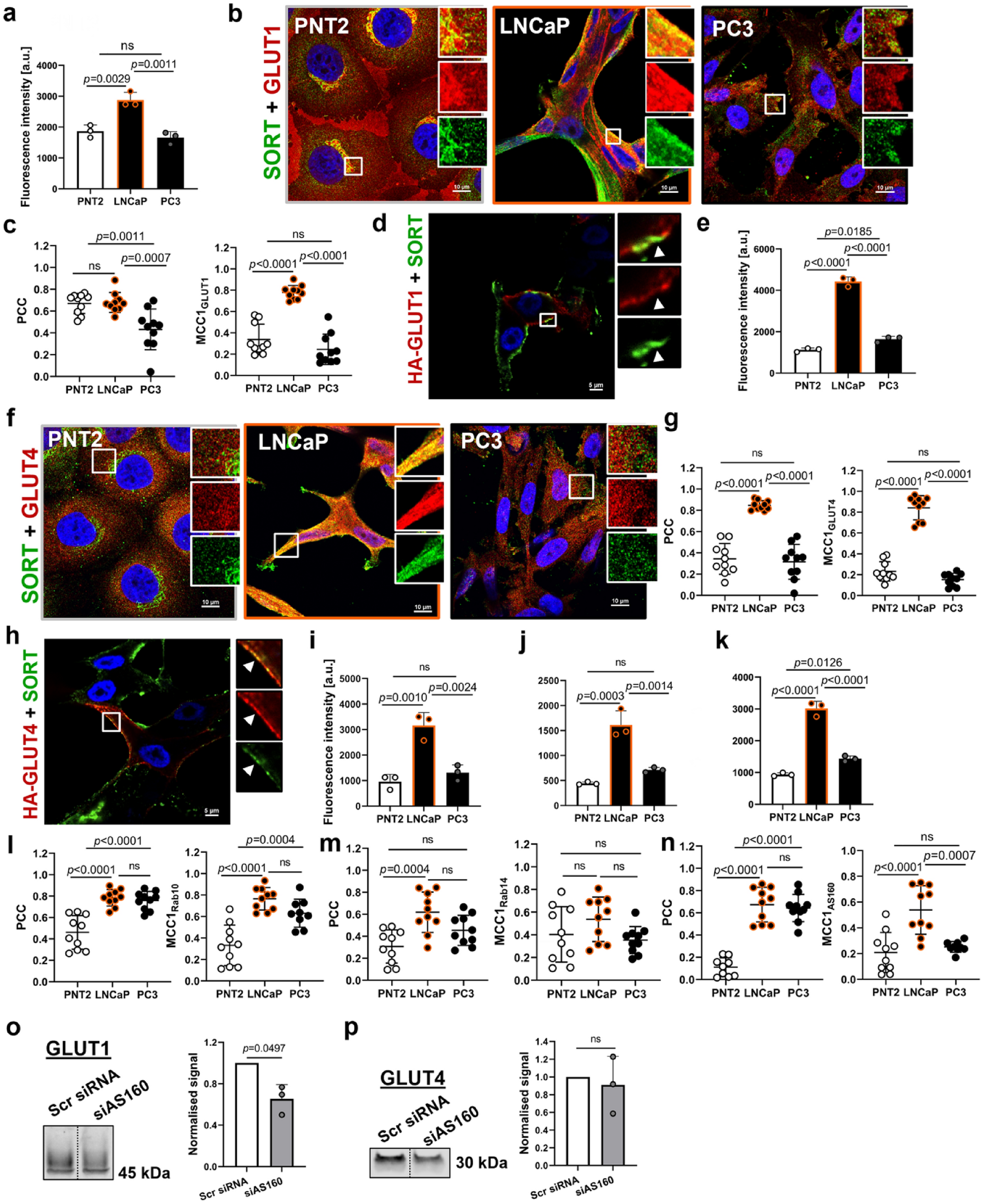
Sortilin (SORT) likely regulates GLUT1 and GLUT4 via AS160/Rab10/Rab14 pathway. (a) Quantification of GLUT1 fluorescence intensity. (b) Representative confocal images showing co-labelling of cells with anti-GLUT1 (red) and anti-SORT (green) antibodies. Scale bars; 10 µm. (c) Quantification of colocalisation between GLUT1 and SORT. (d) Representative confocal image showing colocalisation between HA-GLUT1 (red) and SORT (green) at the cell membrane (arrowheads) of LNCaP cells. Scale bars; 5 µm. (e) Quantification of GLUT4 fluorescence intensity. (f) Representative confocal images showing co-labelling of cells with anti-GLUT4 (red) and anti-SORT (green) antibodies. Scale bars; 10 µm. (g) Quantification of colocalisation between GLUT4 and SORT. (h) Representative confocal image showing colocalisation between HA-GLUT4 (red) and SORT (green) at the cell membrane (arrowheads) of LNCaP cells. Scale bars; 5 µm. (i) Quantification of Rab10, (j) Rab14 and (k) AS160 fluorescence intensity. (l) Quantification of colocalisation between Rab10 and SORT, (m) Rab14 and SORT and (n) AS160 and SORT. (o) GLUT1 and (p) GLUT4 expression in LNCaP cells after AS160 knockdown (siAS160) as compared to scrambled siRNA (Scr siRNA). Western blotting bands from the same membrane were shifted towards each other. Western blotting signal was normalised using total protein staining. Data are presented as mean ± SD, in (c,g,l,m,n) n = 10 representative ROIs, in (a,e,i,j,k) n = 3 (independent experiments), one-way ANOVA, in (o,p) n = 3 (independent experiments), one-sample t-test.