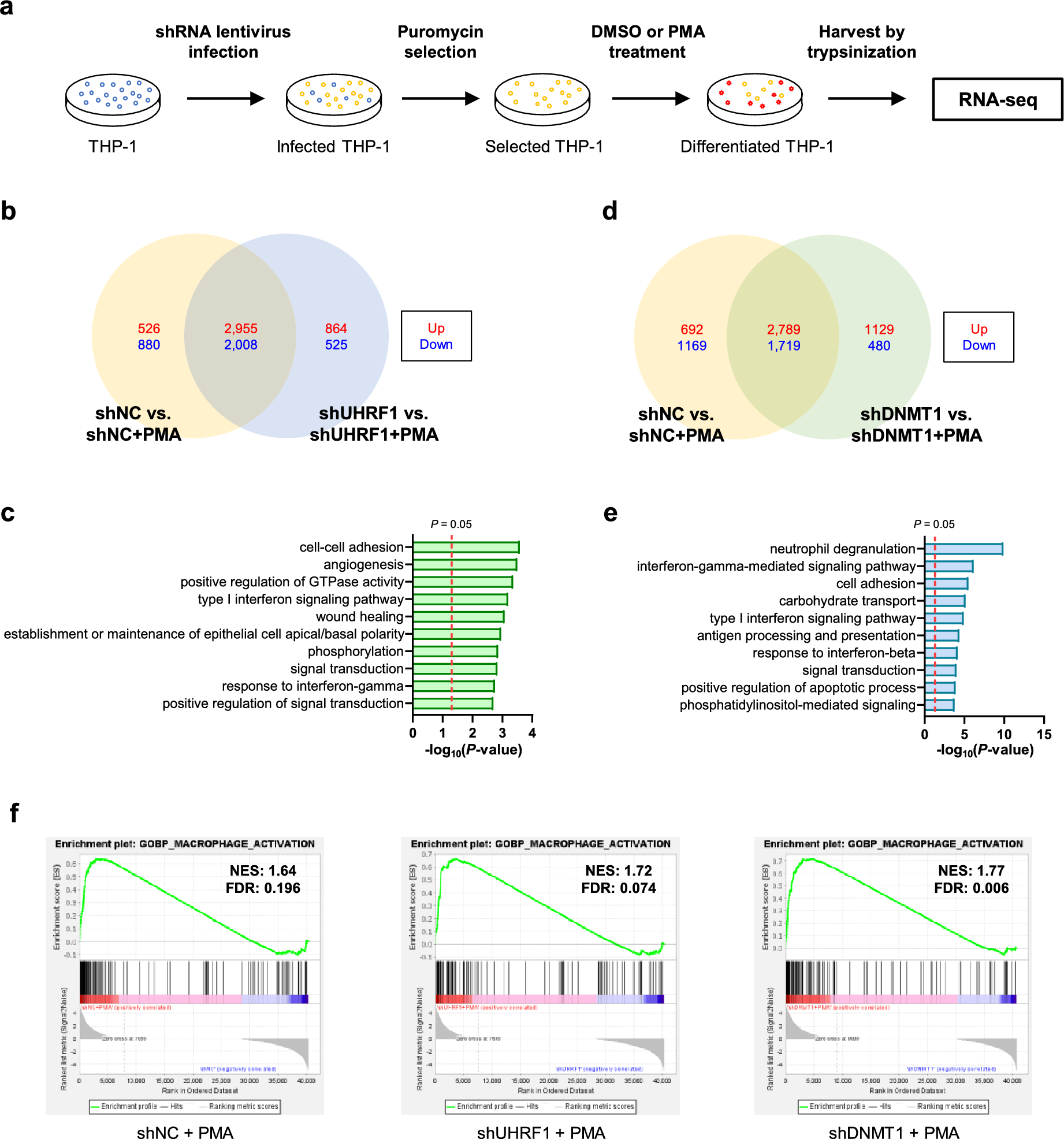
Figure 4

PMA treatment dynamically alters transcriptome in UHRF1- or DNMT1-depleted THP-1 cells. (a) Schematic image of sample preparation process for RNA-seq. Stable knockdown THP-1 cells were prepared and DMSO or PMA was added to selected THP-1 cells to induce differentiation. (b) Venn diagram showing counts of overlapping DEGs in RNA-seq results with indicated groups. Counts of upregulated or downregulated gene are indicated in red and blue, respectively. (c) Functional classification of 864 genes in (b) which were found out to be exclusively upregulated when PMA was treated to UHRF1 knockdown cells. The top 10 GO terms are shown as a bar graph. The dotted line indicates P-value of 0.05. (d) Venn diagram showing counts of overlapping DEGs in RNA-seq results with indicated groups. (e) Functional classification of 1129 genes in (d) which were found out to be exclusively upregulated when PMA was treated to DNMT1 knockdown cells. The top 10 GO terms are shown as a bar graph. The dotted line indicates P-value of 0.05. (f) Enrichment plot showing gene sets related to macrophage activation under each condition. NES: normalized enrichment score, FDR: false discovery rate.