Figure 2
From: Cross-species comparative analysis of single presynapses

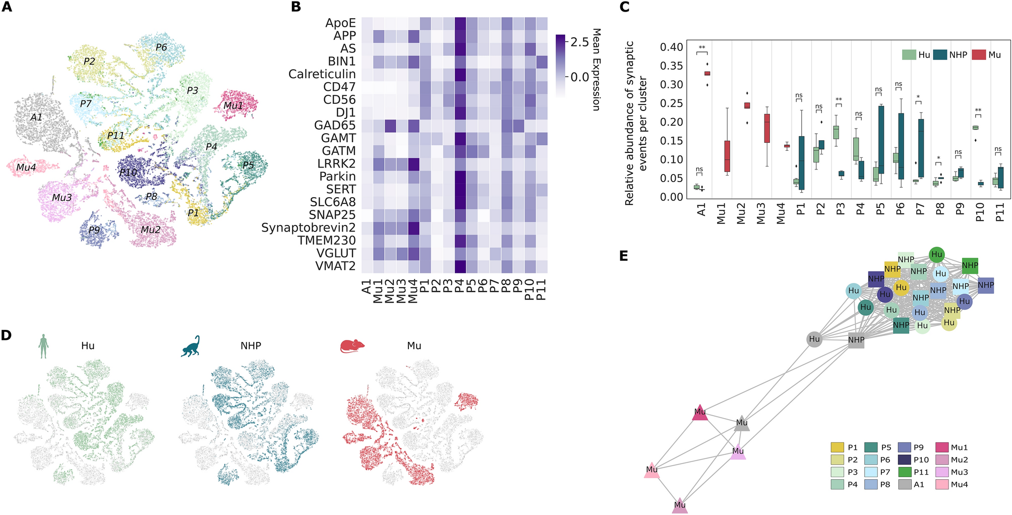
Presynaptic landscape across species in cerebral cortex. (A) t-SNE of single presynaptic events after nonlinear dimension reduction colored by annotated clusters. (B) Row-normalized cross-species mean expression heatmap of 20 proteins per cluster. (C) Mean frequency of presynaptic events per cluster stratified by species after removing events present in less than 0.01. Symbols indicate significant differences using Wilcoxon’s P-value < 0.05 after Benjamini–Hochberg correction. (D) t-SNE of single presynaptic events after nonlinear dimension reduction colored by species. (E) Graph based on the Fruchterman-Reingold algorithm of mean expression values displaying the underlying organization of the 15 clusters in the cerebral cortex. Nodes represent mean expression vectors embedded in the latent space, while edges indicate Pearson correlation coefficients after Bonferroni correction (P-value < 0.05). Only edges superior to the global mean Pearson correlation value were drawn. (AS, alpha-synuclein).