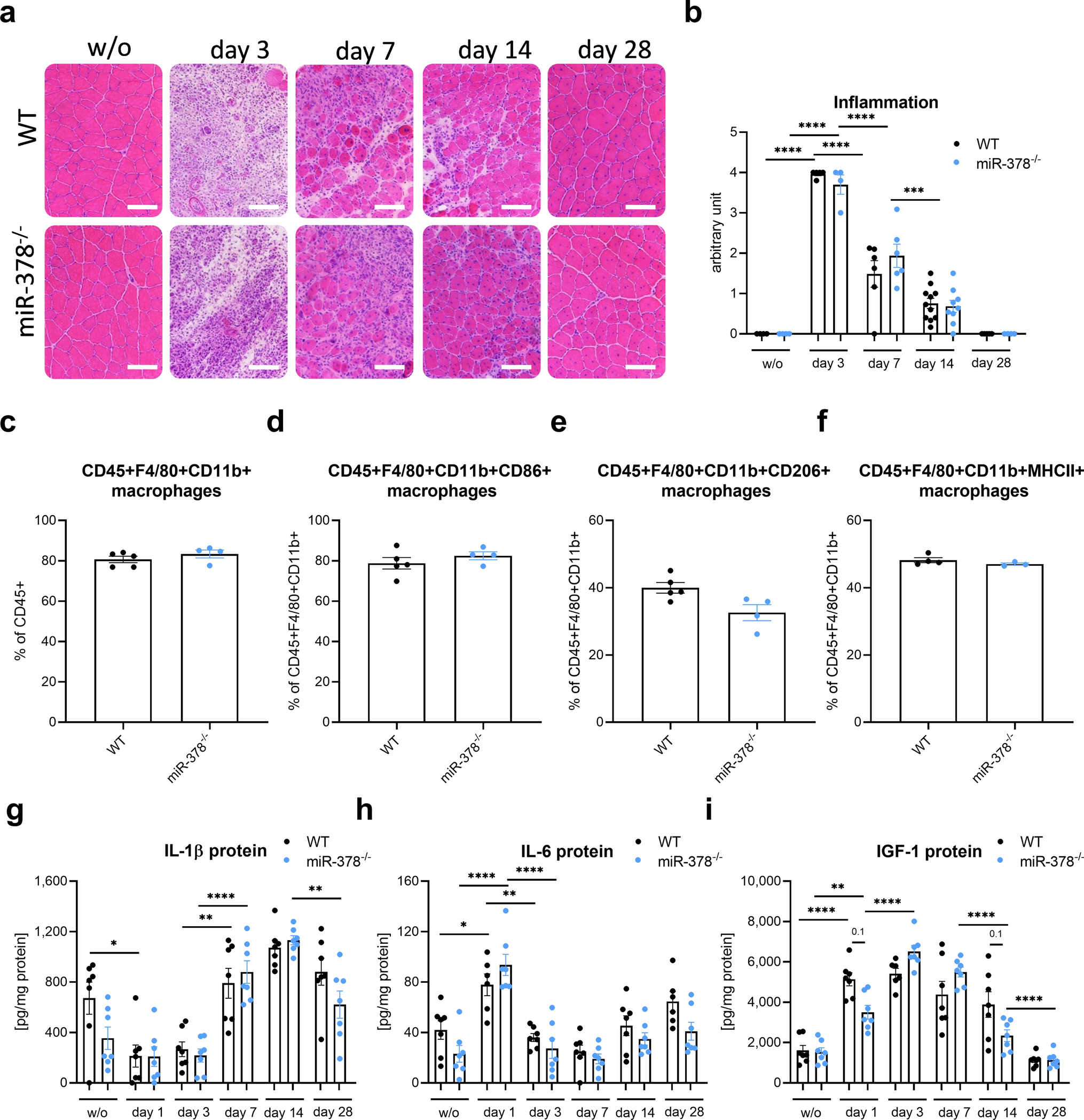
Figure 2

The lack of miR-378 does not affect inflammation in the glycerol-induced injury model. (a) Representative pictures of hematoxylin and eosin (H&E) staining with (b) semi-quantitative analysis of inflammation; scale bar: 100 μm; Results shown as a mean ± SEM; n = 4–11/group; Flow cytometry analysis of the (c) CD45 + F4/80 + CD11b + macrophages, calculated as the percentage of CD45 + cells, (d) CD45 + F4/80 + CD11b + MHCII + macrophages, calculated as the percentage of CD45 + F4/80 + CD11b + cells, (e) CD45 + F4/80 + CD11b + CD206 + macrophages calculated as the percentage of CD45 + F4/80 + CD11b + cells, (f), and CD45 + F4/80 + CD11b + CD86 + macrophages calculated as the percentage of CD45 + F4/80 + CD11b + cells; n = 3–4/group. Results shown as a mean ± SEM; The protein level of (g) Interleukin 1β (IL-1β), (h) Interleukin 6 (IL-6), and (i) Insulin-like growth factor 1 (IGF-1) in tibialis anterior muscle measured by the Luminex system; Results shown as a mean ± SEM; n = 6–7/group; *p < 0.05; **p < 0.01; ***p < 0.001; ****p < 0.0001 by 1-way ANOVA test with Tukey’s post hoc test.