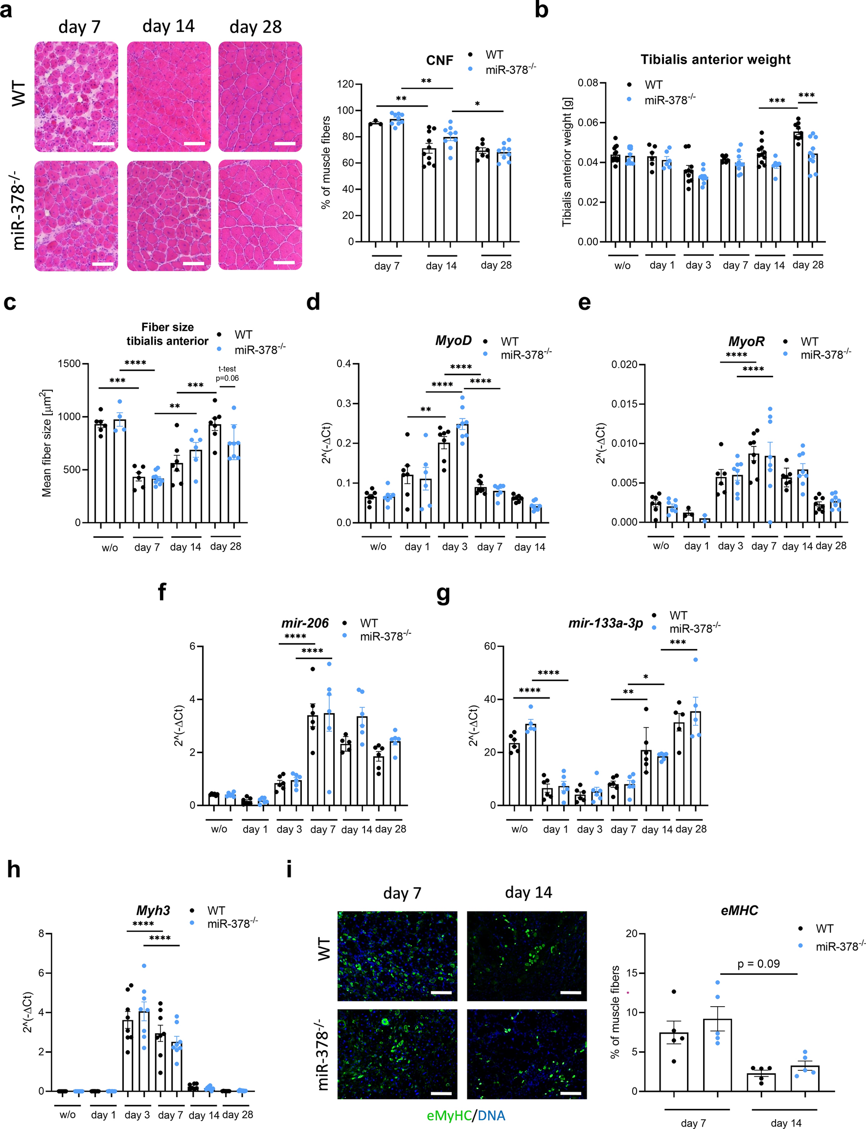
Figure 3

Typical markers of muscle regeneration are not affected by the lack of miR-378. (a) The representative photos and quantitative analysis of centrally nucleated fibers (CNF) performed based on hematoxylin and eosin (H&E) staining; scale bar: 100 μm; n = 3–10/group. (b) Tibialis anterior muscle mass showing reduced muscle mass in miR-378–/– mice on day 28 after injury; n = 6–13/group; mean ± SEM; (c) Quantification of muscle fiber size based on laminin staining (not shown); n = 4–10/group; mean ± SEM. The lack of miR-378 does not influence regeneration-related factors. (d) myoblast determination protein 1 (MyoD), (e) myogenic repressor (MyoR), (f) miR-206, (g) miR-133a-3p, and (h) Myh3 expression level; qRT-PCR; n = 5–8/group; mean ± SEM *p < 0.05 **p < 0.01; ***p < 0.001; ****p < 0.0001 by 1-way ANOVA test with Tukey’s post hoc test. (i) Immunofluorescent staining of embryonic myosin heavy chain (eMyHC) expression (green) with its quantification; DAPI (blue) was used to visualize DNA; scale bar: 100 μm; Results shown as a mean ± SEM; n = 5/group; 1-way ANOVA test with Tukey’s post hoc test.