Figure 1
From: Data treatment methods for real-time colorimetric loop-mediated isothermal amplification reactions

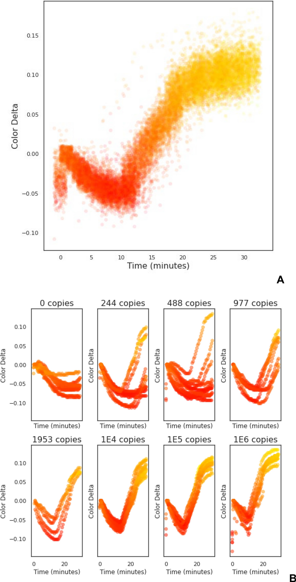
Datasets used to evaluate treatment combinations. Amplification curves are represented as scatter plots with dot colors corresponding to reported RGB values (with adjusted luminance and saturation for better visualization). Y-axis represents the color delta on the green channel. (A) Positive control dataset with 482 curves—raw data is available as supplementary material. (B) Serial dilution Dataset, initiating from upper left with 0, 244, 488, 977, 1953, 1E4, 1E5, and 1E6 copies of positive control per reaction. Each dilution is at 10 technical replicates.