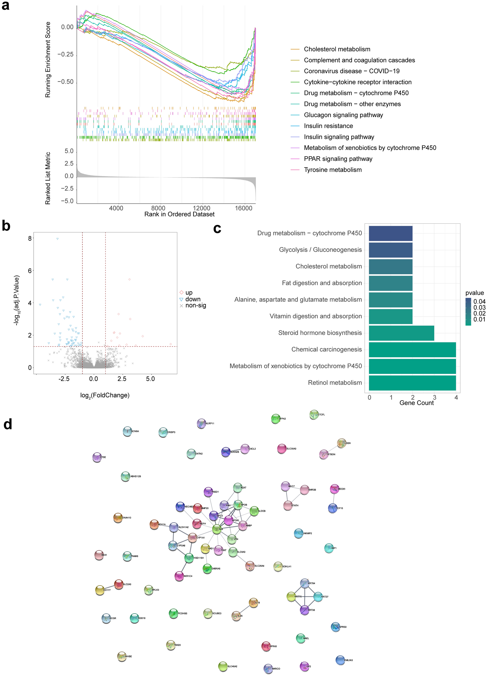
Figure 6

The function of genes were analyzed in high- and low-risk groups by GSEA. (a) Significantly active signaling pathways in the low-risk group. (b) 71 DEGs were identified between high- and low-risk group. (c) 71 DEGs were mainly enriched into various cellular metabolic processes. (d) Those DEGs had interactions with each other.