Figure 3
From: A neural marker of the human face identity familiarity effect

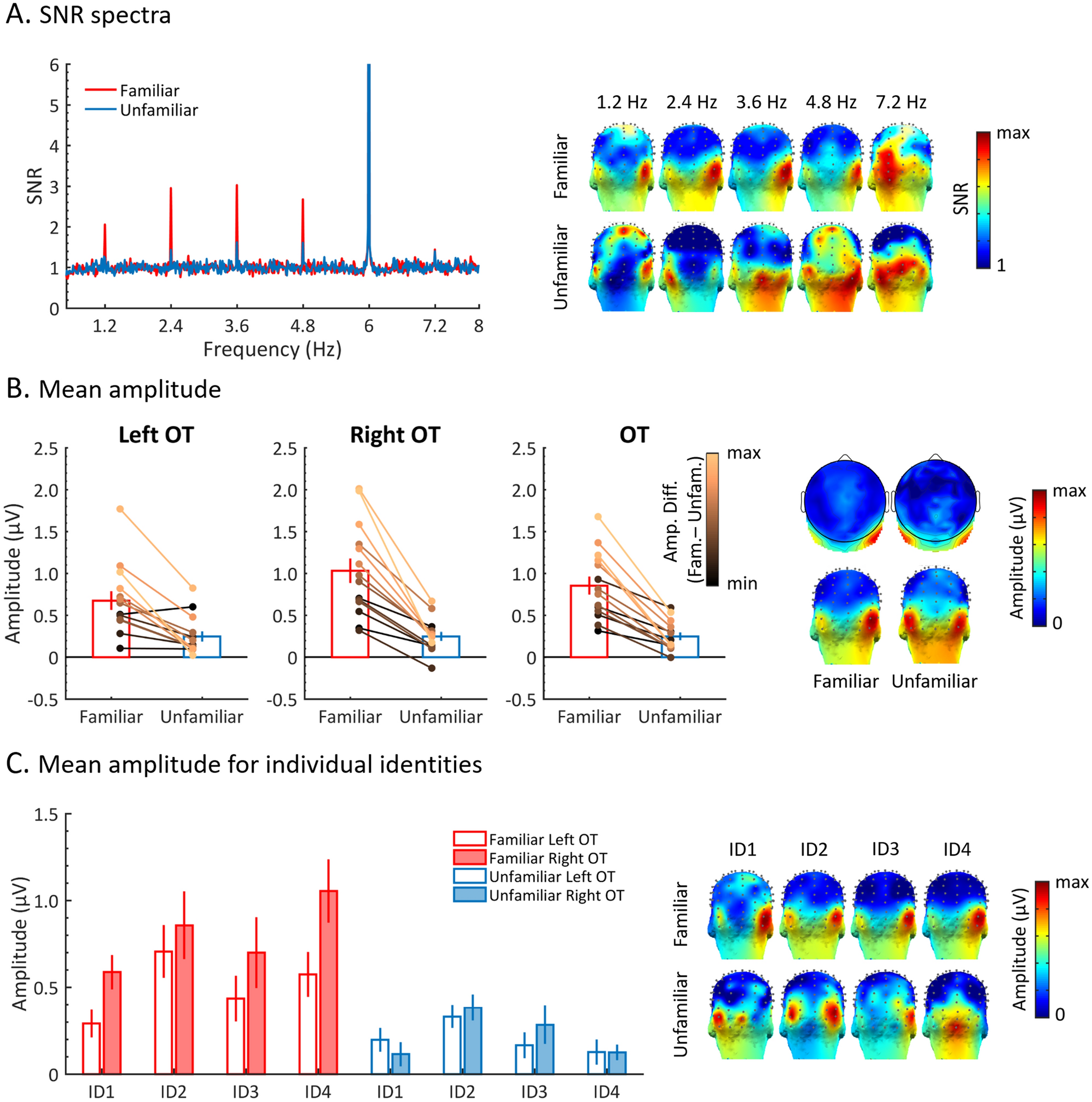
Amplitudes of FIR responses to familiar and unfamiliar faces at the group level. (A) SNR spectrum of the two face conditions (x-axis range: 0.5–8 Hz) over bilateral OT ROIs. Significant responses were observed at 1.2 Hz and 4 following harmonics, with the first four showing much higher SNRs to familiar versus unfamiliar faces. The response SNR at 6 Hz in both face conditions were higher than 20 but the y-axis is chunked here to better display the FIR response ranges of the responses at 1.2 Hz and harmonics. Three-D scalp topography maps (posterior view) for each significant harmonic are shown on the right. The color scale is adjusted to the maximum SNR for each map. (B) Mean amplitudes with standard errors for both face conditions over left, right, or both OT ROIs. The FIR responses for each participant at both conditions are shown with circle markers and linked with a line whose color is scaled by the amplitude difference between the two face conditions across participants. Two-D scalp topography maps for summed-harmonic response are shown on the right. Three-D scalp topography maps for summed-harmonic response are shown on the right below the two-D maps. (C) FIR responses are displayed for each individual base face identity (4 familiar, 4 unfamiliar) used in the familiar or unfamiliar face condition over the left and right OT ROIs. Larger response amplitudes are observed for familiar face identities as compared to unfamiliar face identities. White bars represent FIR responses over the left OT ROI and red (blue) filled bars represent FIR responses over the right OT ROI. Three-D topographies for each condition and identity are shown on the right.