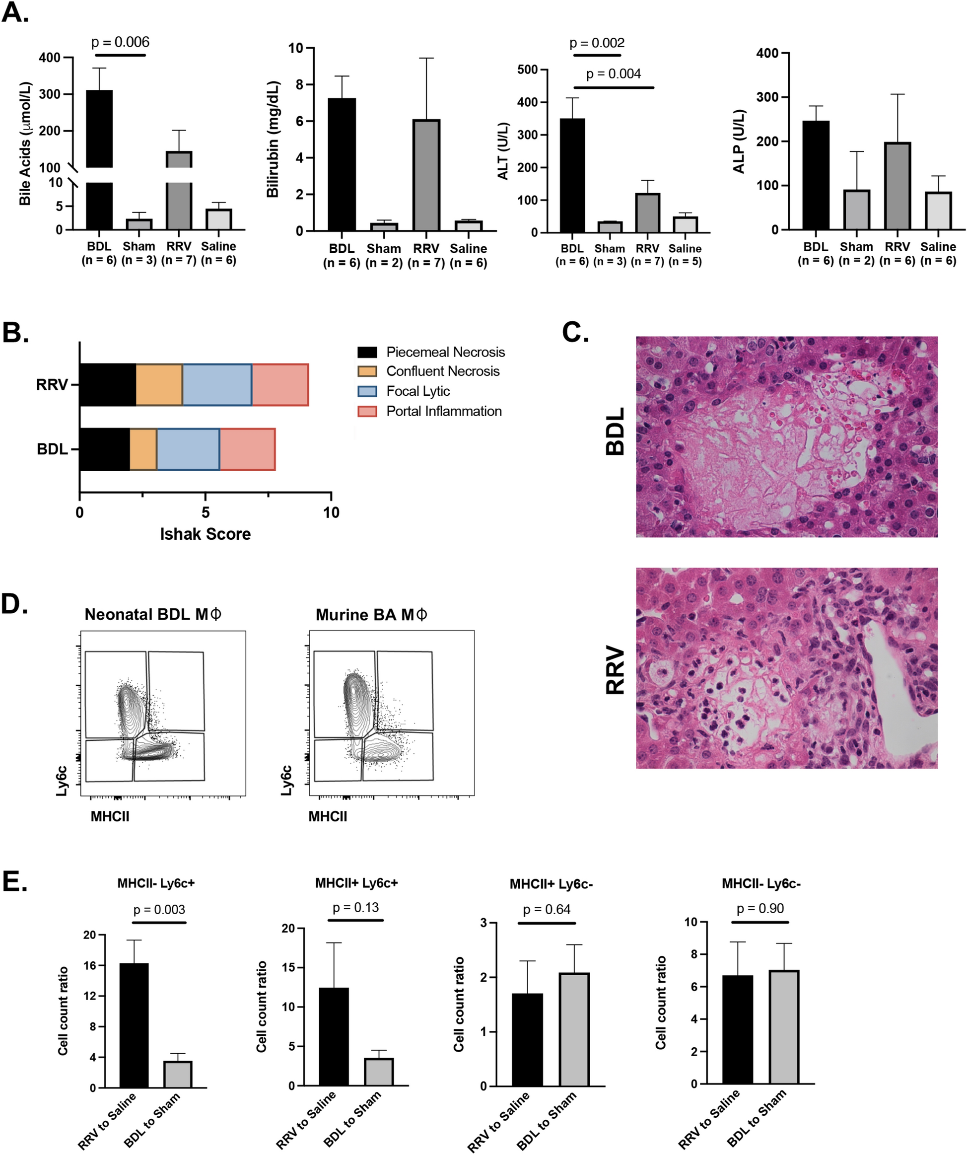
Figure 2

(A) Comparison of laboratory data across neonatal BDL and murine BA mice showed increased ALT in neonatal BDL. (B, C) Ishak scoring did not differ between the experimental models of obstructive cholestasis with similar areas of necrosis in each model. (D, E) Flow cytometry analysis of macrophage subsets showed only a significant difference in MHCII-Ly6c+ macrophages between models.