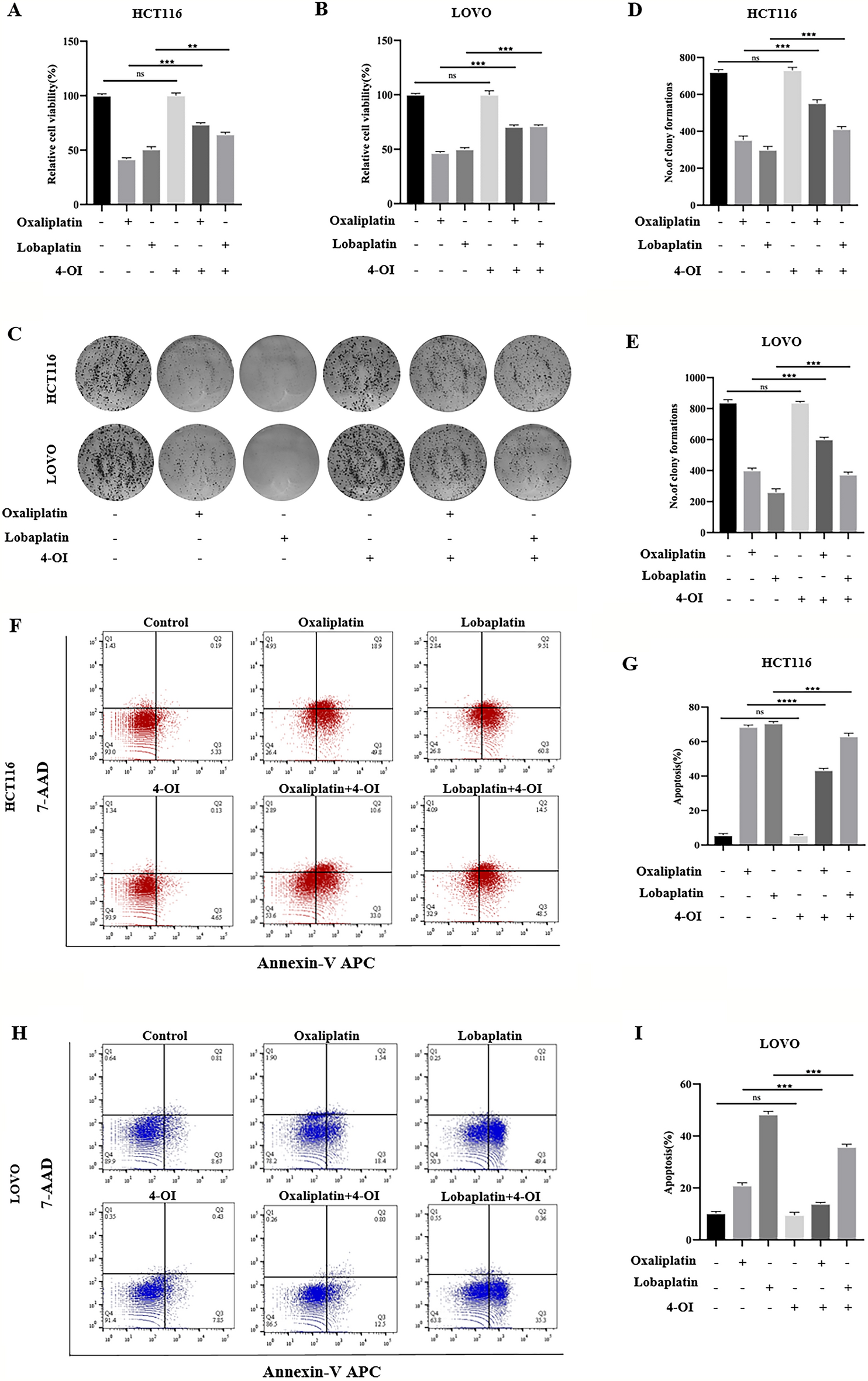
Figure 2

4-OI attenuated the cytotoxic effects of oxaliplatin and lobaplatin on CRC cells. (A, B) 4-OI weakened the inhibitory effects of oxaliplatin and lobaplatin on the viability of CRC cells by the MTS assay. (C–E) Compared with oxaliplatin or lobaplatin alone, 4-OI combined with oxaliplatin or lobaplatin increased colony formation of CRC cells. (F–I) 4-OI inhibited oxaliplatin-induced and lobaplatin-induced apoptosis by flow cytometry. Data are shown as the mean ± SD, **p < 0.01; ***p < 0.001; ns (not significant).